内容提要:“一带一路”倡议是和平之路、发展之路、开放之路、合作之路。2023年是“一带一路”倡议提出十周年。十年来,“一带一路”建设在政策沟通、设施联通、贸易畅通、资金融通、民心相通等五个重点合作方向取得了重大成就,得到了越来越多国家的认同,对于中国国际经济竞争力、全球经济治理主导权、人民币国际化和国际话语权的提升具有举足轻重的意义。囿于“一带一路”国际规则标准较碎片化、共建国家地缘政治安全风险、投资营商环境欠佳、美西方的打压和遏制等限制性因素,“一带一路”建设走深走实和高质量发展还需做出政策调整和升级,以适应新的国内外环境。展望未来,我们需要持续加强“一带一路”机制化建设、开创互联互通新模式、扩大国际融资合作、增强参与企业的国际化和法律化营商能力、深化人文交流、强化海外非军事安全存在,推进实现人类命运共同体和发展共同体建设宏伟蓝图。
关 键 词:“一带一路”倡议 十周年 共建“一带一路” 共建国家 互联互通 全球经济治理 高质量发展
历史上,任何一个大国的崛起都和贸易相关,开放合作共赢象征着一个国家的强大。而“丝绸之路”正是古代中国强大贸易能力和经济能力的象征。当今世界正处于百年未有之大变局,习近平主席在对国际、国内发展环境的深刻变化审慎考量后提出“一带一路”倡议,成为中国特色社会主义的重大实践创新和理论发展。在我国迈上全面建设社会主义现代化国家新征程、向第二个百年奋斗目标进军过程中,党的二十大报告明确强调要“推动共建‘一带一路’高质量发展”①。实现中华民族伟大复兴的宏伟目标,需要充分利用“一带一路”带动共建国家经济社会发展形成的机遇,推动我国高水平全方位对外开放和加快构建新发展格局,从而助力实现中国式现代化。
同时,“一带一路”倡议也是完善全球经济治理、推进经济全球化健康发展的中国方案。正如习近平主席在第二届“一带一路”国际合作高峰论坛上所指出的,共建“一带一路”为世界经济增长开辟了新空间,为国际贸易和投资搭建了新平台,为完善全球经济治理拓展了新实践,为增进各国民生福祉作出了新贡献,成为共同的机遇之路、繁荣之路。②“一带一路”倡议是和平之路、发展之路、开放之路、合作之路,体现了中国的发展观、秩序观和安全观,它以互联互通为主线,旨在通过拉近不同国家和地区之间的地理距离、信息距离和文化距离,推动不同国家和地区之间的联动发展,促进全球化进程和区域经济一体化进程,进而为持久的世界和平与稳定提供经济、社会和人文基础。
2023年是“一带一路”倡议提出十周年。十年来,共建“一带一路”从理念化为行动,从愿景变成现实,已经成为深受欢迎的国际公共产品和国际合作新平台,为各国发展和世界经济增长提供了新动力。同时,共建“一带一路”还面临国际规则标准较碎片化、地缘政治安全风险、投资营商环境欠佳等影响,以及美西方的打压和遏制等限制性因素。“一带一路”建设走深走实和高质量发展,还需做出政策调整和升级,以适应新的国内外环境。
一、“一带一路”建设十年成就
2013年9月,习近平主席在访问中亚四国期间,在哈萨克斯坦首次提出共建“丝绸之路经济带”的构想。同年10月,习主席在访问东盟国家期间,在印尼又提出共建“21世纪海上丝绸之路”的构想。“丝绸之路经济带”与“21世纪海上丝绸之路”构想共同构成“一带一路”倡议。“一带一路”历经十年实践,中国在政策沟通、设施联通、贸易畅通、资金融通、民心相通等五个重点方面积极构建合作平台、签订合作协议、推进项目建设等,整体取得了重大成就,实现了与共建国家在多方面的互联互通,推动了各国各地区的经济社会发展。③
(一)共建“一带一路”的国际大家庭不断扩容
作为中国为全球提供的重要公共产品,“一带一路”倡议的核心内涵,是借助“丝绸之路”文化内涵打造开放、包容的国际区域经济合作平台,目前已经得到越来越广泛的国际认同。自2015年“一带一路”构想完成规划并启动实施后,共建“一带一路”的大家庭不断扩容,在全球经济与人口中所占的比重也越来越大。截至2023年6月,中国已经同152个国家和32个国际组织签署200余份共建“一带一路”合作文件。④很多国际组织已经将“一带一路”倡议同自身的发展规划结合起来,如2016年联合国安理会第S/2274号决议、联合国大会第A/71/9号决议,使“一带一路”进入国际话语体系。除了签署共建“一带一路”合作协议的国家和国际组织不断增多之外,“一带一路”倡议合作内容不断优化、升级,通过与公共卫生、能源、绿色发展、数字经济和技术等新议题相结合,“一带一路”合作机制的升级转型不断获得新的动能。⑤
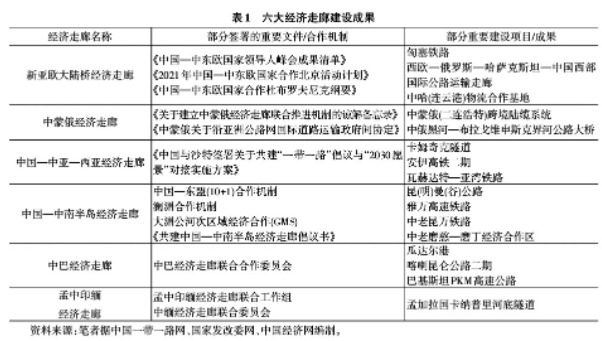
(二)跨国、跨境基础设施联通和国际贸易运输能力实质性提升
作为共建“一带一路”的优先方向,近年来各参与国设施联通的水平有了大幅提升。六大经济走廊、铁路、公路以及港口等方面的建设均取得了长足进展,一个更加便捷且促进跨区域资源高效流动的基础设施网络正在形成,特别是中欧班列的成功运营,对于促进基础设施联通发挥了很大作用。在全球疫情期间,这些基础设施建设对于抗疫物资运输也发挥了重要作用。

2011年3月,重庆成功开行首列中欧班列,后续慢慢发展成为沟通中欧以及“一带一路”共建国家的重要交通运输基础设施。作为陆上丝绸之路的“钢铁驼队”,截至2022年底,中欧班列已经连接中国境内108个城市,通达欧洲25个国家共208个城市。此外,我国还推动了郑州、重庆、成都、西安、乌鲁木齐等中欧班列集结中心示范工程的建设,以促进中欧班列的运行从“点对点”转向“枢纽对枢纽”。欧洲方面,目前波兰、德国均有专门的物流集散中枢,从而大大提升了中欧班列的运输能力和效率。2013年以来,中欧班列已经从年运行不到100列,发展成为每月1000列左右的庞大运输队伍。截至2022年底,中欧班列已经累计运行6.5万列。⑥运行列数快速提升的同时,运送货物的数量和价值也在不断上升。根据中国国家铁路集团有限公司的数据,2020年中欧班列共发送了113.5万标箱货物,2021年为146.1万标箱,2022年为160万标箱,整体呈现出持续稳定的发展态势。⑦
(三)共建国家贸易联系更加紧密
作为共建“一带一路”的重点内容,投资贸易的合作亦取得长足发展。我国与合作国家之间的贸易投资便利化程度不断提升,与共建国家贸易规模不断扩大。
在我国与“一带一路”共建国家的贸易中,货物贸易占据了重要的地位。以美元计,2013-2022年,我国与共建国家的货物进出口贸易额由1.04万亿美元增长至2.07万亿美元,年复合增长率为7.1%,累计贸易金额超过13万亿美元。同期,我国整体的货物贸易进出口金额复合增长率为4.25%,对“一带一路”共建国家的货物贸易金额占我国外贸总值的比重由2013年的25%增长至2022年的32.9%,累计提升7.9个百分点。⑧特别是2020年全球疫情发生以来,中国与“一带一路”共建国家的贸易占比提升了3.9个百分点,货物贸易往来对我国的贸易起到了重要的支撑作用。此外,根据商务部《中国“一带一路”贸易投资发展报告2022》的统计数据,2015-2021年,中国与共建国家的服务贸易累计达6700亿美元,占同期我国全部服务贸易的比重由12%提升至14.7%,中国与共建国家的贸易往来得到了极大的深化。⑨
作为经济发展的重要驱动力量与组成部分,我国数字经济近年来获得了长足发展。2017-2021年,我国数字经济规模由27.2万亿元上涨至45.5万亿元,同比上升68%;占GDP的比重,也从32.7%上升至39.6%。而作为数字经济的大国,我国与“一带一路”共建国家的数字贸易也得到蓬勃发展。自2017年我国首次提出共同建设“数字丝绸之路”以来,我国与共建国家不断加强大数据、云计算等数字经济的合作。截至2022年底,我国已经与17个国家签署了“数字丝绸之路”合作谅解备忘录,与23个国家建立了“丝路电商”双边合作机制,在相关的电商贸易、数字货币等方面的合作亦广泛展开。⑩
(四)投资规模和资金融通渠道不断扩大
作为“一带一路”的重要支撑,我国与共建国家的资金融通方面的合作亦取得了长足的进展。
一是我国对于“一带一路”共建国家的投资额逐渐上升。在2013年“一带一路”倡议提出之初,我国对共建国家的投资金额为126.3亿美元,2021年我国对共建国家投资金额为241.4亿美元,八年间共增长91.1%,同期我国对外投资总额增长幅度为65.8%。非金融类对外投资方面,2021年底我国对共建国家的投资金额为203亿美元,较2015年增长37%,占全部比重为17.9%。投资结构方面,根据商务部《2021年度中国对外直接投资统计公报》数据,2021年我国对共建国家的投资主要是制造业(39%)、批发和零售业(13.8%)、建筑业(10%),三项合计占比超过60%。总的来看,“一带一路”倡议的推动与实施,促进了我国对共建国家投资快速增长,且主要集中于非服务类行业。
二是我国与共建国家相关的金融投资政策合作程度不断加深。2017年5月,我国与阿根廷、白俄罗斯等27个国家签署了《“一带一路”融资指导原则》,重点加强对相关领域的资金支持。此外,还与20多个国家建立了双边本币互换安排,并签署相关的监管合作谅解备忘录。
三是相关的多边合作机制与融资渠道不断拓宽。在“一带一路”倡议下,我国相关金融机构与共建国家合作不断加深,各类创新的金融产品也不断涌现。特别是亚洲基础设施投资银行(AIIB)的成立和丝路基金的运营,更是为相关建设提供了有力的资金支持。亚投行成立于2015年12月,并于2016年1月开始运营,意向创始成员国有57个,法定资本1000亿美元,中国出资50%,为最大股东。亚投行成立七年来,成员规模不断扩大。截至2023年1月31日,亚投行共有成员106个,数量仅次于世界银行,覆盖了全球81%的人口和65%的GDP,是全球第二大国际多边开发机构。截至2022年底,亚投行已经累计批准205个建设项目,融资总额超过390亿美元,其中能源和交通行业分别占比27%、18%,是占比最高的两个行业。目前,共有33个成员国获得相关的融资,其中域外国家项目占比38%。在成员国中,印度获得资助项目数量最多,占比为19.6%。在项目选择标的上,亚投行也积极参与到全球绿色经济发展中,其中期发展战略将绿色基础设施列为四大业务重点之一,并加大了对气候融资的支持力度,2022年气候融资占比已经达到55%。(11)
丝路基金是致力于推动“一带一路”高质量发展而成立的中长期开发投资基金,于2014年12月在北京注册成立,首期资本金为100亿美元,其中外汇储备(通过梧桐树投资平台有限责任公司)、中国投资有限责任公司、国家开发银行、中国进出口银行分别出资占比65%、15%、5%和15%。截至2022年底,丝路基金投资项目涉及60多个国家和地区,承诺的投资金额折合美元超过200亿美元。此外,丝路基金还与印尼投资局、非洲基础设施投资基金三期进行了相关合作,并完成了对沙特阿美天然气管道收益权公司49%股权的收购交易。(12)
(五)人文交流不断深入
作为共建“一带一路”的社会根基,民心相通的背后是“一带一路”参与国之间广泛的人文交流。一方面,中国与“一带一路”合作国家的人员往来便利化措施不断优化升级,双方人员往来更加频繁。以民航业为例,截至2021年末,我国与100余个共建国家签订了双边政府间航空运输协定,与其中54个国家保持定期客货运通航,与东盟、欧盟签订区域性航空运输协定。(13)我国已经与57个“一带一路”共建国家签订了各种类型的互免签证协定,并与多个国家达成了相关的简化签证手续协定。在这些便利措施的推动下,共建国家来我国旅游人数的占比在2015年后迎来了连续增长,其中俄罗斯、马来西亚等国成为来华旅游的主要国家。
另一方面,中国与“一带一路”共建国家的文化交流也不断密切。中国在共建国家建立了数十个中国文化中心,并与印尼、缅甸等国签订了文化遗产合作文件。此外,我国还在共建国家合作举办了超过200所孔子学院,并建设了23个鲁班工坊,丝绸之路国际剧院、博物馆、艺术节、图书馆等联盟成员单位超过500余家。(14)中国政府还设立了“一带一路”奖学金,鼓励共建国家学生来中国留学,加深双方的文化交往。
二、“一带一路”建设对提升中国国际影响力的贡献
“一带一路”倡议在美国实施“重返亚洲”与“亚太再平衡战略”的背景之下应运而生,其本身所体现和蕴含的政治经济因素和使命,可以说是其产生和发展的最重要起源和动力。因此,“一带一路”倡议不仅仅服务于中国经济转型、产业结构升级的内部发展需求,更是为应对国际格局演变、大国战略竞争的顶层设计,对于中国国际经济竞争力的提高、全球经济治理主导权的掌控、人民币的国际化和国际话语权的提升,具有举足轻重的意义。
(一)增强中国经济的国际竞争力
“一带一路”倡议作为我国区域性建设构想的最新亮点和成果,是中国全方位开放格局中的重要组成部分,为构建开放型新经济体制提供了良好机遇。通过“一带一路”建设,以寻求在对外开放中的突破,可以为构建新型大国关系和全球合作伙伴关系,构筑与周边国家和区域互通互联的物流大通道,进一步密切与共建国家在贸易、投资等方面的联系,增加与各国的文化、政治往来,促进以我国为龙头的区域分工合作体系的建立,确立共同发展的区域经济合作模式,培育我国国际经济合作竞争新优势,确保我国海陆对外交往线路的安全性和稳定性。例如,雅万高铁等项目将有助于增强区域内外的连接性和经济合作程度,从而加强我国在印尼和其他东南亚国家的经济影响力。(15)
(二)助推中国参与重塑全球经济和金融规则
现代意义上的国际贸易由欧洲和海洋而起,因此形成了以西方为中心的国际秩序和东方从属于西方、陆地从属于海洋的不合理格局。“一带一路”倡议的提出,打破了传统的国际贸易模式,为亚欧非经济走廊创造了互利、包容、开放和共赢的新框架,从而打破了以西方为中心的国际秩序。通过共建“一带一路”,各国站在平等的基础上,追求共同发展,进一步丰富了“一带一路”倡议的内涵,扩大了中国对外贸易的市场空间,也降低了对传统贸易伙伴的依赖。随着“一带一路”建设的推进,各种自贸区和合作组织的建立以及合作程度的加强,中国在新的国际经济规则制定中的作用不断增强。“一带一路”倡议实质是对全球贸易格局的重新构建和平衡,打破了既有不合理的利益分配体系。这不仅有助于丰富全球经济治理的多样性,也为中国扮演更重要的角色提供了机会。在实体基础设施建设领域之外,我国国有交易所等机构在金融领域通过提供投资机会、改变投资者结构、塑造投资规则等方式,促进“一带一路”共建经济体的金融互联互通,铸造我国与共建国家的相互依存和权力关系,从而强化了我国在经济和地缘政治上的重要地位。(16)
(三)扩大人民币国际结算,推动人民币国际化
虽然布雷顿森林体系早已于20世纪70年代初解体,但由于美元一直扮演着国际货币的角色,长期形成的用美元进行国际交易、支付和储藏的功能仍在不断强化,美元主导国际货币体系的局面并没有随之瓦解。而在失去黄金约束之后,美元的扩张冲动却丝毫没有减弱。在美元霸权的支撑之下,美国依赖自己的国际信用,不仅享受着大量的铸币税收入,同时也把自身流动性泛滥所带来的风险转移给其他国家。美国次贷危机引发的金融海啸席卷全球,充分暴露出现有美元本位制下全球经济失衡的内在缺陷和系统性风险,所有与美元挂钩的经济体都遭受了严重冲击,充分揭示了美元霸权是威胁全球经济稳定的重要因素。在这样的背景之下,建立多元化国际货币体系、创造超主权储备的呼声空前高涨。美元独大的货币体系已经不能较好地反映近些年全球实际的经济格局,而金融危机的爆发正式成为全球货币体系重构的重要拐点,多元化货币体系将成为未来货币体系的发展方向,人民币也力争在此历史潮流之中占据一席之地。
在多元货币体系的构建周期下,人民币国际化必将长期推进,而“一带一路”建设将是重启人民币国际化的最重要契机。设施联通是“一带一路”发展的优先领域,在基础设施建设过程中,人民币的使用范围将得到进一步扩展。人民币作为区域内计价货币的重要地位将相应得到进一步巩固,而更广大的使用者所带来的更大的投资需求,最终将倒逼人民币金融市场规模的壮大。例如,通过推进共建“一带一路”打造与中东国家接触的新阶段,有助于保障我国能源安全,也有益于我国成为全球海洋强国和货币强国的努力。(17)
(四)提升中国国际话语权,助力中国发展理念走向世界
国际话语权是衡量一国软实力的重要指标,是国际战略竞争的新的制高点,提升国际话语权是维护国家利益、实现中华民族伟大复兴的题中之义。在当今国际话语格局下,我国对外发声往往受到各种限制,这导致了一些国家对中国的误解与不信任。这些误解涉及我国的发展意图、国家身份等方面,反映在外界对中国产品、知识产权保护、技术创新等偏见上。这无疑损害了我国的国家形象和利益。“一带一路”倡议作为一项推动文化交流和贸易合作的国际平台,展示了我国倡导的“共商、共建、共享”的合作理念。通过“一带一路”倡议的实施,中国与共建国家之间的人员往来和人文交流日益增多,有助于外界更好地了解我国在促进各国共同发展方面的积极意愿和负责任的态度,扭转外界对我国的偏见,特别是扭转那些被西方媒体歪曲放大的负面印象,使得国际社会更愿意倾听中国的声音,理解中国的发展理念,从而为中国提升话语权创造有利环境。
三、共建“一带一路”面临的问题与美西方的打压
在2013-2023年十年间,“一带一路”建设在政策沟通、设施联通、贸易畅通、资金融通、民心相通上取得了丰硕成果,得到了越来越多国家的认同。但在推进过程中,由于一些客观存在的瓶颈以及美西方的敌意与打压,也掣肘和制约着共建“一带一路”走深走实和高质量发展。
(一)共建“一带一路”走深走实受到制约
1.地缘政治潜在威胁性因素的干扰
“一带一路”共建国家涉及中亚、东南亚、南亚、欧洲、非洲等全球多个大洲的广大地域,这些国家的政治体制、意识形态、传统思维、政治形势、宗教信仰存在着巨大差异。特别是中亚、中东、东南亚等地区拥有丰富的自然战略资源,是全球大国开展地缘政治博弈的核心地带。这些地区呈现出国内局势动荡、政权更迭频繁、恐怖主义猖獗、政策缺乏连续性、传统安全与非传统安全风险高企的局面,成为共建“一带一路”面临的突出风险。而且,近年来国际形势愈发复杂,乌克兰危机爆发对“一带一路”建设产生空前的地缘政治经济影响。(18)比如,中欧关系方面,在经济科技问题不断被“泛安全化”、中美战略博弈激烈化、乌克兰危机长期化之际,欧洲多国不愿派主要领导人参加“一带一路”国际合作高峰论坛。(19)有外国学者认为,中国在通过“一带一路”建设增强自身影响力的同时,也加剧了同日本、印度等国的地缘政治竞争,区域局势增加了不稳定性。(20)
2.营商环境欠佳,大型基础设施项目收益回报不足
“一带一路”建设投资面临营商环境欠佳的诸多挑战,大型基础设施项目的收益回报不足甚至成本收回困难。一方面,这是因为目前中国企业在海外本土化经营能力有待提高,体现在我国企业不熟悉国际市场、缺乏海外投资经验,以及会计、律师、咨询等中介机构发展程度低、风险评估能力弱等短板。另一方面,共建国家缺乏有效的商务纠纷解决机制。这导致在与合作伙伴或当地政府发生纠纷时,我国企业尚难获得公正、及时的解决方案。尤其在涉及合同纠纷、知识产权保护等方面,共建国家的法律制度尚难提供充分保障。(21)除此之外,当地政府治理能力不足、法律监管障碍等问题,也提高了中国企业开办的成本和增加了业务扩展的难度。
3.国际话语权滞后于“一带一路”项目的拓展
中国企业在国际市场上的话语权相对较弱。要实现与共建国家的制式规格标准相衔接、相融通,需要推动中国标准规范“走出去”。“一带一路”国际规则标准较为碎片化,企业参与“一带一路”项目遵循相关国际规则标准协调成本高、纠纷多、仲裁难,缺乏统筹“一带一路”国际规则标准“软联通”的专门机制,而中国规则标准尚不够国际化,且与国际规则标准进行对接与联通的系统规范的前瞻性研究不足。
(二)美西方的敌意与打压
近年来,全球格局发生重大变化,单极化世界格局恐难维系。2022年中国的GDP已经达到了美国的72%,考虑到美国当前的经济形势,未来十年中国在经济总量上有望超越美国。尽管中国反复强调要走和平发展、互利共赢之路,但美国以己度人,臆断中国“国强必霸”,认定已位居世界第二的中国一定会挑战其霸主地位。自2016年明确中国为“头号竞争对手”以来,美国动用军事、外交、经济、科技、舆论等多种手段与中国进行对抗,以遏制和牵制中国的发展,同时想方设法加强对各地区控制,谋求全球经贸规则的主导权。中国的“一带一路”倡议自然也成为美国予以扼杀的主要对象。
外交层面,美国在“一带一路”共建国家和地区不断进行战略制衡,以遏制“一带一路”建设,挤压中国的国际经济政治空间,甚至尝试将中国“踢出”当前全球产业链。美国先后提出“繁荣非洲”倡议、“蓝点网络”计划、“美洲伙伴关系网络”等一系列“去中国化”的区域发展战略,试图将中国孤立于全球化发展进程之外。同时,还相继提出在“印太”地区建立一系列“去中国化”的经济政治联盟,试图纠集西方重塑全球产业链,如美日澳印韩越“经济繁荣网络计划”、美日“印太高质量基础设施”投融资合作关系、美日澳印“四边机制”等。(22)2021年6月,在美国的主导下,七国集团国家达成“重建更美好世界”(B3W)倡议共识,提出与盟友伙伴探索推动“印太经济框架”,试图联合“两洋盟友联动”应对中国的“一带一路”倡议。(23)2022年5月,“印太经济框架”启动,在此框架下,美国将加强与“印太”地区国家在能源开发、基础设施建设以及数字经济领域的合作,为东道国提供“一带一路”的替代性方案。(24)同年6月,美国牵头联手七国集团其他成员共同宣布发起“全球基础设施和投资伙伴关系”计划。2023年二十国集团峰会期间,美国、印度、沙特、阿联酋及欧盟领导人宣布,将共建“印欧经济走廊”,试图在更广阔的范围进一步挑战中国发起的“一带一路”倡议。(25)此外,在美方的政治渗透和拉拢下,我国与“一带一路”部分共建国家合作的不稳定性提升。(26)近年来,美国不断加大在亚洲地区和东欧地区的渗透和控制,缅甸、巴基斯坦等地政治局势动荡,安全风险增加,给共建“一带一路”带来隐患。2022年8月,继立陶宛之后,爱沙尼亚与拉脱维亚正式宣布退出中国主导的“17+1”合作机制,加速向美靠拢,“一带一路”框架下中国与中东欧合作变数增多。(27)
经济和科技层面,美国采取一系列措施对中国进行打压和遏制,甚至不惜牺牲自身的利益和信誉。一是发起贸易战。2018年3月,美国以中国知识产权问题为由,宣布对从中国进口的价值500亿美元的商品征收25%的关税,并实施投资限制。(28)此后,美国又多次升级关税措施,对从中国进口的价值约5500亿美元的商品加征关税。这是自20世纪30年代以来世界最大规模的贸易战,给中美两国和全球经济造成了巨大损失和不确定性。二是科技封锁。美国利用自身在高科技领域的优势和影响力,对中国的科技企业和机构进行多种形式的限制和打击。例如,美国将华为、中兴、海康威视等中国企业列入“实体清单”,禁止美国公司向其出口或提供技术、软件、设备等产品或服务。(29)美国还对用于人工智能和芯片制造工具的半导体出口实施限制。这些措施严重影响了中国企业的正常经营和发展,造成了中国在核心技术领域的产业缺口。三是人才打压。美国通过各种方式阻碍或干扰中国人才在美国从事科研、教育、创新等活动。例如,美国对来自中国或与中国有关联的科学家、学者、留学生等进行无端审查、调查、起诉甚至逮捕。美国还限制或取消了部分中国人才赴美签证或工作许可。这些做法严重侵犯了中方人员的合法权益,损害了中美两国在科技领域的交流与合作。
舆论层面,美国对“一带一路”倡议一直持敌视态度,宣扬这是中国寻求全球霸权的计划,是21世纪的“马歇尔计划”。为了遏制中国的影响力,美国广泛动用舆论武器,从环境、债务、人权等角度,在全球对“一带一路”倡议进行抹黑和诋毁。如从环境角度,美国媒体声称,中国在“一带一路”共建国家的大规模基建项目中,忽视环境保护问题,导致当地环境污染严重。此外,有些国外研究者针对“债务陷阱论”展开讨论,指责中国在“一带一路”建设中向共建国家提供资金带来了负面影响,包括不可持续的债务以及环境、社会和治理标准的缺乏,中国在近年来新兴市场和发展中国家遇到的债务问题上也需负部分责任。(30)美国媒体还声称,在斯里兰卡汉班托塔港口项目中,中国公司在施工过程中违反合同条款,导致斯里兰卡政府无法偿还高额贷款,最终不得不将该港口出租给中国。(31)美国媒体广泛渲染炒作所谓“中国版‘马歇尔计划’”概念,声称“一带一路”倡议是中国在全球范围内推行“经济殖民主义”的工具,旨在通过向共建国家提供大量贷款和援助来扩大中国在全球范围内的影响力,并将这些国家变成自己的附庸。(32)
美西方对“一带一路”倡议的刻意抹黑、诋毁和破坏,对“一带一路”建设造成很大负面影响,使共建国家一些人轻信而产生误解。共建“一带一路”面临的阻力和问题不容忽视。
四、持续推进共建“一带一路”高质量发展
风物长宜放眼量。“一带一路”建设成就毋庸置疑,前景无比光明。尽管“一带一路”倡议提出伊始便遭遇美西方的敌意和打压,项目推进落实过程也并非一帆风顺,但国际力量格局“东升西降”、多极化趋势不可逆转,“一带一路”倡议作为推动世界共同繁荣的中国方案,未来发展空间仍然充足。
(一)“一带一路”建设未来发展空间巨大
一是数字经济合作空间广阔。“一带一路”合作国家很多都是欠发达国家,数字经济发展处于初级阶段,特别是非洲国家的数字化发展水平相对较低,且不均衡情况较为严重。虽然当前非洲发展面临着相当的困难,但是考虑到非洲地区人口结构较为年轻,相关的数字化进程仍具有相当大的潜力。目前已经有中国企业在积极推进非洲的数字化设施搭建。二是相关基础设施建设将持续进行。基础设施建设一直是“一带一路”倡议的重点内容,这不仅包含传统的基础设施建设,也包含绿色能源相关的基础设施建设,预计将会为相关的行业与公司带来可持续性的业务增长。三是贸易规模预计将保持较高速增长。我国与“一带一路”共建国家的经贸往来愈发密切,即使是疫情期间,相关的货物贸易往来仍然逆势增长,后续随着“六大经济走廊”的建设逐渐完善成熟,我国与各国之间的贸易往来有望通过航空、港口、铁路等多种方式保持较高速的增长。四是人民币国际化进程将加速。根据中国人民银行数据,2021年,中国与“一带一路”共建国家的人民币跨境收付金额为5.42万亿元,同比增长19.6%,并在八个共建国家建立了人民币清算机制安排。(33)随着共建“一带一路”的高质量发展,特别是与俄罗斯以及沙特阿拉伯等海湾国家的能源、经贸合作进一步深化,人民币国际化预计将会迎来新的发展机遇。
(二)调整完善体制机制,助力共建“一带一路”高质量发展
“一带一路”倡议是一个综合性、长期性、全局性倡议,未来对我国在政策协调、跨部门合作和创新央地互动模式等方面都提出了新要求,也对现行对外工作模式提出了新挑战。为适应新的国内外环境,我国要致力于在以下几个方面进行调整完善。
1.加强“一带一路”机制化建设
“一带一路”建设不能仅仅依靠中国中央政府的推动和政策优惠,要建立一套常态化机制来维护其可持续发展。“一带一路”建设处于一个由政治、经济、文化等各种关系维度交织而成的国际性网络之中,蕴含着多样的、不确定、不可预测和互相关联的风险,因此亟须加强市场、规则、标准方面的“软联通”,创新和完善服务于“一带一路”建设的国际经贸规则。(34)这可以从官方合作机制、半官方合作机制和民间合作机制三个层次着手构建。
官方合作机制。一是促进“一带一路”倡议与既有国际机制的融合嵌套。通过依托现有国际或区域组织架构,既可以建立更为广泛的多边对话机制,加强各国政府之间的合作和协调,也可以享受制度红利,避免制度间竞争甚至冲突。二是定期召开高层会议,让各国领导人就合作议题进行直接对话。一方面,高峰论坛常态化、机制化,并采取轮流主办的模式;另一方面,可考虑成立“一带一路”倡议理事会,由共建国家代表组成,以充分尊重各参与国的利益诉求。三是在政府层面,签署双边合作协议、谅解备忘录等文件,明确合作方向和目标。
半官方合作机制。一是在能源、交通、矿产、金融、税收、海关、贸易、投资、教育等特定领域设立专业工作组,由各国政府代表和专家组成,共同制定合作计划、政策建议等;二是针对特定领域制定共同投资计划,并设立合作机构负责项目管理和执行。
民间合作机制。一是建立商业联盟。鼓励不同国家的企业和商协会组成商业联盟,共同探讨商业机会,促进投资和合作。二是推动人文交流。通过教育、文化、科技等领域的合作,比如建立学术机构合作、举办文化节庆等活动,促进民间的交流和理解。三是设立跨国合作基金。成立私人和公共基金,用于支持“一带一路”建设相关项目。
2.探索对外经济合作新路径
推动共建“一带一路”高质量发展,势必要打破传统互联互通的旧模式,在与现有国际结算和经贸互动规则深度交融的基础上,开创互联互通新模式,寻找对外经济合作的新引擎,从而探索出一条“共商、共建、共享”的新路径。
一是创新贸易方式,大力发展跨境电子商务。结合“一带一路”共建国家的经济现状,充分借助互联网技术,优先实现不同国家间企业的全面对接,这将为国家间产业合作的深入推进提供有力支持。同时,发展跨境电子商务还能有效地拓展共建国家中小企业的发展空间与潜在机遇,使它们能够更加充分享受共建“一带一路”所带来的实际效益。二是推动建立资金多元、利益风险共担的投融资模式。“一带一路”建设资金需求量大,未来基础设施建设方面的资金缺口还会存在。缓解融资问题的关键在于拓宽投融资渠道,加强国际合作。因此,要着重加强与国际多边金融组织合作,特别是与亚洲开发银行、欧洲复兴银行、欧洲投资银行和非洲开发银行等地区金融机构一起开展项目合作;牵头组织国际性银团对“一带一路”大型建设项目提供金融支持;加强与当地大型银行合作,共同投资项目。三是制定中国基建标准,塑造合作典范,打造示范项目,从而为未来高质量建设提供参考。这需要在借鉴国际先进规则标准的同时,兼顾标准涵盖的诸多方面,包括主权保障、财政可持续性、透明度、环境友好度、反腐、地方参与等。四是做好基础性风险防控,筑牢安全保障根基。应搭建更加完善的、包含对东道国投资信息的收集、处理与分析等内容的大数据平台,全面评估参与国经济、金融、政治、社会、对华关系等各维度投资风险,向有关企业和公众公布各国投资安全环境变化的相关信息。同时,还要针对每一个重大项目建立“一带一路”建设风险防范体系,完善风险事前防范、事中及事后处置体系。
3.提高文化软实力,深化人文交流
“一带一路”倡议并非仅仅局限于物理联通和经济合作,最终目标是通过加强人文交流,促进不同国家和地区之间的认同与合作,从而实现更加深远的发展。为此,“一带一路”建设要从经济合作不断向人文、教育等领域拓展。
一是推动文化产业的发展。加强和丰富文化领域的交流与合作,包括开展各种体育交流,互办艺术节、电影展和图书展,共建联合实验室和研究中心,以及进行志愿者服务等。二是加强文化旅游的推广。文化旅游对于扩大不同国家人民之间的交流,促进中国文化元素走出国门,实现文化与经济利益的有机结合,具有特殊的意义。三是深化教育合作与交流。加强人文和教育互联互通,完善中国同共建国家人文、教育交流合作平台,建设软环境平台。例如,继续在共建国家开办具有中国文化特色的孔子学院、鲁班工坊及其他文化教育机构。四是增进“一带一路”智库交流。智库交流是中国与共建国家人文交流的重要组成部分,同时又可以在推动各方人文交流中发挥独特的作用。五是促进民族交流。“一带一路”沿线生活着众多民族,发展程度不同,文化各具特色。有些民族是对象国家的主体民族,具有重要的政治影响力,而有些民族虽然不是对象国家主体民族,但在国内政治生活的某些领域同样具有举足轻重的影响,切不可忽视。
4.增强中国海外安全利益的应对与保障能力
中国在海外活动的安全问题是一个亟待解决的短板,目前我国应对地缘政治安全风险的能力有限,需要提升我国安保力量在国际舞台上的作用。
一是通过维和行动来增强安保能力。我国于2014年派遣700人的维和步兵营参与联合国在南苏丹的维和任务,以维护当地和平稳定,同时保障了我国员工的安全和石油开采活动的顺利进行。二是依托中资企业的投资活动,推进安保力量的国际化。中国企业在海外投资活动增多,安保需求也随之增加。这为我国安保力量“走出去”提供了契机,可以增强其在国际舞台上的表现能力。目前,我国已参与中巴经济走廊的安保活动,为相关项目的顺利实施提供支持。三是国际活动也为我国安保力量的提升提供了机会。大型国际活动如奥运会、世博会和领导人峰会,为我国安保力量提供了实践的平台,使其在国际事务中能够展现专业能力。四是借海外人员加强安保。我国已与多个国家达成协议,派遣安保人员参与当地的巡逻工作,以确保海外中国商人和游客的人身安全和重要利益。
5.弘扬三大全球倡议治理理念,做大做实做强发展共同体建设
“一带一路”所提供的发展援助,既是一种“经济外交”,也是一种“发展安全观”。2022年4月21日,习近平主席在博鳌亚洲论坛年会开幕式上以视频方式发表题为《携手迎接挑战,合作开创未来》的主旨演讲,首次提出全球安全倡议,系统阐述了中方促进世界安危与共、维护世界和平安宁的立场主张,强调人类是不可分割的安全共同体。(35)共建“一带一路”所体现出来的中国全球发展、安全与治理理念,蕴含了三大全球倡议的深刻内涵。2023年8月23日,习近平总书记在参加南非金砖国家首脑峰会时,再度高屋建瓴地提出了建设“发展共同体”的战略构想。“一带一路”倡议的实施,无疑是将中国的全球治理理念不断深化、普及的强力纽带。面对提升中国影响力、感召力和动员力的战略任务,今后的“一带一路”建设要充分调动中国社会的巨大热情、奋斗精神和聪明才智,走向海外实操的企业、组织和个人更需要着眼21世纪的大国竞争与地缘政治角力,展现更加国际化、法律化和规则化的参与,保持“一带一路”建设的互惠性、开放性和规范性。
互惠性是指“一带一路”项目的展开是通过双边甚至多边协商达成,而非中国的单方面构想,它的目标也绝不仅仅局限于服务中国自身的需求。开放性是指“一带一路”倡议向全球所有国家敞开大门,不分共建与否,不论是否与中国签署合作协议,都鼓励积极参与其中。规则性是指中国在海外的“一带一路”建设,要同国际规范、所在国的文化与社会认知等因素结合起来。多一点“国际化”,应该是中国企业、组织和个人在海外讲好中国故事、传递中国声音的更有力手段。尤其是考虑到中美地缘经济战愈发激烈,美西方对“一带一路”建设的舆论打压还会持续强化,未来应突出“一带一路”倡议的国际接受度和安全价值,而非简单拘泥于中国项目和中国利益,方能为参与“一带一路”建设的中国企业、组织和个人在海外赢得更大的影响力空间。
五、结语
自2013年习近平主席首次提出“一带一路”倡议以来,这一倡议已经成为中国推动全球经济合作和发展的重要平台。在过去的十年里,“一带一路”倡议通过推动基础设施建设、促进贸易合作、加强人文交流等途径,取得了显著成就。大量基础设施项目的建设,如铁路、公路、港口等,改善了共建国家的交通和物流环境,促进了贸易畅通。共建“一带一路”也为参与国带来了投资机会,加强了跨境贸易,推动了区域内外的经济融合,文化、教育、科技等领域的合作也加深了共建国家之间的认同与友谊。
当前,共建“一带一路”也面临不少挑战。如美西方对“一带一路”倡议的抹黑、诋毁,项目工程的实施存在的资金、技术、管理等问题,部分项目涉及环境保护和社会影响等纠纷。特别是在中美战略博弈加剧和乌克兰危机长期化等国际背景下,共建“一带一路”面临严峻的地缘政治威胁。对此,需要适应国内外环境,适时做出有效应对和政策调整。
展望未来,“一带一路”建设有着光明的发展前景。“一带一路”建设正在由前期的政策沟通、设施联通向资金融通转变,向规则、制度等制度型开放转变,而加强资金融通是深化共建“一带一路”的关键一招。人民币国际化是“难而正确的事情”,丰富离岸人民币金融资产,推进人民币国际循环流动,是共建“一带一路”必须攻克的难关。除此之外,数字经济、绿色发展等新领域将成为未来合作重点,也将为共建国家提供更多经济增长动能。
进一步提升“一带一路”倡议的影响力,需要世界各国共同努力。要加强共建国家彼此的沟通与协调,建立更加开放、透明和规范的合作机制,完善风险防范体系,从而推动“一带一路”建设走深走实和高质量发展。
注释:
①习近平:《高举中国特色社会主义伟大旗帜 为全面建设社会主义现代化国家而团结奋斗——在中国共产党第二十次全国代表大会上的报告》,《人民日报》2022年10月26日,第3版。
②参见习近平:《齐心开创共建“一带一路”美好未来——在第二届“一带一路”国际合作高峰论坛开幕式上的主旨演讲》,《人民日报》2019年4月27日,第3版。
③参见苑希、孟寒、祁欣:《共建“一带一路”十周年:成就、经验与展望》,《国际贸易》2023年第4期,第69-80页。
④参见《已同中国签订共建“一带一路”合作文件的国家一览》,中国一带一路网,2023年6月26日,https://www.yidaiyilu.gov.cn/xwzx/roll/77298.htm[2023-07-30]。
⑤参见史泽华:《共建绿色“一带一路”:十年成就与未来发展》,《国际论坛》2023年第3期,第22-36页;信强、文少彪:《“健康丝路”视角下的中国与全球卫生治理》,《现代》2020年第6期,第19-27页;余晓钟、白龙:《“一带一路”背景下国际能源通道合作机制创新研究》,《东北亚论坛》2020年第6期,第77-93页;于宏源、汪万发:《绿色“一带一路”建设:进展、挑战与深化路径》,《国际问题研究》2021年第2期,第114-119页;李海敏:《“数字丝路”与全球网络空间治理重构》,《国际论坛》2019年第6期,第15-29页。
⑥参见《十年来中欧班列已通达欧洲208个城市,累计开行突破6.5万列》,新京报,2023年3月16日,https://www.bjnews.com.cn/detail/167894575014685.html[2023-07-30]。
⑦参见《新华每日电讯:点击四大关键词,看中国铁路发展画卷》,中国国家铁路集团有限公司网,2023年1月4日,http://www.china-railway.com.cn/xwzx/mtjj/xhs/xinhuanet/202301/t20230104_125012.html[2023-07-30]。
⑧参见《中国对外贸易形势报告(2023年春季)》,商务部国际贸易经济合作研究院网站,2023年6月19日,https://www.caitec.org.cn/upfiles/file/2023/5/20230621091049654.pdf[2023-07-30]。
⑨参见《报告:2021年中国与“一带一路”沿线国家货物贸易额达1.8万亿美元创9年来新高》,中国经营网,2022年11月7日,http://www.cb.com.cn/index/show/zj/cv/cv135185001260[2023-07-30]。
⑩参见《中国“数字丝绸之路”创造新机遇》,《人民日报海外版》2022年10月10日,第10版。
(11)参见《开业运营7周年亚投行“朋友圈”何以越来越大?》,新华网,2023年1月17日,http://m.news.cn/2023-01/17/c_1129291516.htm[2023-07-30]。
(12)参见《投资动态》,丝路基金网,http://www.silkroadfund.com.cn/cnweb/tzdt/tzgl/index.html[2023-07-30]。
(13)参见《国家统计局:“六廊六路多国多港”的互联互通架构已基本形成》,中国发展网,2022年10月9日,http://www.chinadevelopment.com.cn/news/zj/2022/10/1801797.shtml[2023-07-30]。
(14)参见中国一带一路网,https://www.yidaiyilu.gov.cn/ydyljzn.htm[2023-07-30]。
(15)Karl Yah,"The Railroad Economic Belt:Grand strategy,economic statecraft,and a new type of international relations," The British Journal of Politics and International Relations,Vol.23,No.2,pp.262-279.
(16)Johannes Petry,"Beyond ports,roads and railways:Chinese economic statecraft,the Belt and Road Initiative and the politics of financial infrastructures," European Journal of International Relations,Vol.29,No.2,2023,pp.319-351.
(17)Maha Kamel,"Cambridge Review of International Affairs," Cambridge Review of International Affairs,Vol.31,No.1,pp.76-95.
(18)参见黄仁伟:《乌克兰危机对“一带一路”的地缘政治经济影响》,《现代》2023年第1期,第26-30页。
(19)Chun Han Wong,"Europe Avoids China's Belt and Road Forum,Keeping a Distance From Xi and Putin," The Wall Street Journal,July 28,2023,https://www.wsj.com/articles/europe-avoids-chinas-belt-and-road-forum-keeping-a-distance-from-xi-and-putin-14f6253b[2023-07-30].
(20)Hidetaka Yoshimatsu,"New Dynamics in Sino-Japanese Rivalry:Sustaining Infrastructure Development in Asia," Journal of Contemporary China,Vol.27,No.113,2018,pp.719-734; Zahid Shahab Ahmed and Md Ziaul Haque Sheikh,"Impact of China's Belt and Road Initiative on regional stability in South Asia," Journal of the Indian Ocean Region,Vol.17,No.3,2021,pp.271-288.
(21)参见孔庆江:《“一带一路”建设与国际经贸规则创新和完善》,《亚太安全与海洋研究》2023年第2期,第63页。
(22)"Quad Leaders' Joint Statement:'The Spirit of the Quad'," The White House,March 12,2021,https://www.whitehouse.gov/briefing-room/statements-releases/2021/03/12/quad-leaders-joint-statement-the-spirit-of-the-quad/[2023-07-30].
(23)"Carbis Bay G7 Summit Communiqué," The White House,June 13,2021,https://www.whitehouse.gov/briefing-room/statements-releases/2021/06/13/carbis-bay-g7-summit-communique/[2023-07-30].
(24)"In Asia,President Biden and a Dozen Indo-Pacific Partners Launch the Indo-Pacific Economic Framework for Prosperity," The White House,May 23,2022,https://www.whitehouse.gov/briefing-room/statements-releases/2022/05/23/fact-sheet-in-asia-president-biden-and-a-dozen-indo-pacific-partners-launch-the-indo-pacific-economic-framework-for-prosperity/[2023-07-30].
(25)参见《G20峰会上,美印等国提出“印欧经济走廊”,以抗衡“一带一路”》,搜狐网,2023年9月10日,https://www.sohu.com/a/719357523_121450400[2023-09-10]。
(26)"Memorandum on the Partnership for Global Infrastructure and Investment," The White House,June 26,2022,https://www.whitehouse.gov/briefing-room/presidential-actions/2022/06/26/memorandum-on-the-partnership-for-global-infrastructure-and-investment/[2023-07-30].
(27)"Down to 14+1:Estonia and Latvia quit China's club in Eastern Europe," Politico,August 11,2022,https://www.politico.eu/article/down-to-14-1-estonia-and-latvia-quit-chinas-club-in-eastern-europe/[2023-07-30].
(28)"Tariff wars-Duties imposed by Trump and U.S.trading partners," Reuters,August 2,2019,https://www.reuters.com/article/usa-trade-tariffs-factbox-idINKCN1UR5Y5[2023-07-30].
(29)"US Puts 3 Dozen More Chinese Companies on Trade Blacklist," U.S.News,December 16,2022,https://www.usnews.com/news/business/articles/2022-12-16/us-puts-3-dozen-more-chinese-companies-on-trade-blacklist[2023-07-30].
(30)Terry Mobley,"The Belt and Road Initiative:Insights from China's Backyard," Strategic Studies Quarterly,Vol.13,No.3,2019,pp.52-72; Conor M.Savoy,"The Global Development Finance Agenda and the G7 Hircshima Summit," CSIS Briefs,Center for Strategic and International Studies,May 2023,https://csis-website-prod.s3.amazonaws.com/s3fs-public/2023-05/230503_Savoy_Development_Finance.pdf? VersionId=5EerOrjXQfk.OBN8RA6a6OfaUBm_o8c1; Julieta Contreras and Adnan Mazarei,"Korea has increased its lending to emerging-market and developing economies but faces risks if their debt problems grow," Policy Briefs 23-12,Peterson Institute for International Economics,July 2023,https://www.piie.com/sites/default/files/2023-07/pb23-12.pdf[2023-08-11].
(31)Maria Abi-Habib,"How China Got Sri Lanka to Cough Up a Port," The New York Times,June 25,2018,https://www.nytimes.com/2018/06/25/world/asia/china-sri-lanka-port.html[2023-08-11].
(32)参见姚立兴:《十八大以来海外学界对“一带一路”的研究述评》,《社会主义研究》2020年第3期,第165-172页。
(33)参见《外媒关注:“一带一路”沿线国家人民币结算增多》,中国一带一路网,2022年10月8日,https://www.yidaiyilu.gov.cn/info/iList.jsp? cat_id=10005&info_id=282610&tm_id=126[2023-08-11]。
(34)参见孔庆江:《“一带一路”建设与国际经贸规则创新和完善》,《亚太安全与海洋研究》2023年第2期,第56-74页。
(35)参见习近平:《携手迎接挑战,合作开创未来——在博鳌亚洲论坛2022年年会开幕式上的主旨演讲》,《人民日报》2022年4月22日,第2版。