内容提要:数字平台巨头不仅拥有资金优势,还掌握大量的数据资源。部分数字平台利用数据优势和垄断地位不断发展壮大,却未承担应有的社会责任。一方面,平台数据商用化日益明显,平台企业利用数据优势和垄断地位获取超额经济收益,但享受着低于传统企业的税负水平;另一方面,数字平台数据滥用引发的巨大负面效应对社会资源配置效率、社会财富分配及权利结构等造成冲击。目前,数据驱动型经济缺乏公平税收体系,数据税被认为是解决上述问题的一种方案。本文认为,征收数据税是数字平台监管的创新手段,对于构建数字经济时代的公平税收体系具有重要意义。研究基于公共理论展开,从大型数字平台数据的公共品属性、数字平台的负外部性特征以及数据税运行的效率与公平机制等维度,系统阐释开征数据税的理论依据与现实逻辑。同时,在借鉴国际治理经验的基础上,提出包含数据确权规则、数据税量化方法、差异化税率设计及双轨征收路径的政策建议。
拥有现代信息技术的数字平台是数字经济发展的重要推动力量,已然成为数字经济时代的新型社会生产组织形态(裴长洪等,2018)。2023年数字经济增加值占我国GDP的比重近三分之一,截至当年底,我国价值超过百亿美元的数字平台企业达22家,超过十亿美元的数字平台企业达141家。它通过对企业、个人等用户信息的收集、整合和分析,掌握用户流量入口,实现客户的定制化营销及服务,在提升自身经营效率的同时攫取比以往更多的利润。数据已成为数字经济时代的核心生产要素,是数字平台的重要战略资源和利益来源。党和国家高度重视数字经济的发展和数据要素市场的完善。党的十九届四中全会提出“健全劳动、资本、土地、知识、技术、管理、数据等生产要素由市场评价贡献、按贡献决定报酬的机制”。2023年10月,国家数据局成立,这标志着我国的数据监管迈入新的阶段。
数据的重要性使得数字平台有较强的动机扩大数据采集力度和范围从而获利。一些数字平台采取补贴奖励等方式吸引用户使用,大量、过度采集用户行为数据,违反《征信条例》中最少、必要原则,涉嫌侵害消费者权益。除数据采集阶段,数字平台在数据使用阶段也引发不少问题。在信贷投放领域,数字平台依靠大数据分析优势与银行开展联合贷款,在根据出资比例分配利润以后,还要求银行给予自身利息收入的25%~30%作为技术服务费(获客服务费),部分平台不愿与银行共享关键数据,使得银行难以判断风险与收益的匹配性,对银行稳健运营造成潜在影响。在电商消费领域,数字平台采用峰时溢价、千人千价与“大数据杀熟”手段,最大程度榨取消费者剩余。为保持竞争优势,数字平台还要求商家签署独家合作协议,在排除、限制竞争的同时垄断数据。在物流领域,外卖骑手被困于数据和算法中,平台为追求效率不断压缩配送时间,使得骑手的交通安全事故频发。
一方面,数据商用化日益明显,数字平台利用数据优势和垄断地位获得超额经济收益,但却享受着低于传统企业的税负水平。另一方面,数字平台滥用数据对社会资源配置效率、社会财富分配及权利结构等造成负面影响。国内越来越多的专家倡导对平台企业利用数据谋利行为进行征税,建议政府通过征收税费的方式对数字平台利用数据谋取的超额收益进行调节,在内部化平台引致的负外部性成本的同时,将税费收入用于提升监管水平和提供数字经济公共服务。
一、数据税研究进展
数字平台数据税作为新兴政策领域,已引起国内外广泛关注。本文探讨的数据税是以数据要素为征税对象,其核心征税逻辑是对数据要素在经济活动中实现的价值增值或收益分配进行税收调节。当前税制中,国际上与数据相关的税收政策主要包括数字服务税和数字资产税,我国的相关税收政策体现为传统增值税的延伸适用。相较而言,数字服务税聚焦于数字经济中的服务行为,针对平台企业通过数据提供的中介服务、数据处理服务等经济活动征税;数字资产税以加密数字货币、虚拟财产等具有明确资产形态的数字财产为征税对象;传统增值税将软件形态数据服务、数据传输及电信增值服务等纳入征管体系。现有税制为数据税制度构建提供了实践基础,但鉴于数据要素的特殊性,需突破传统税收框架进行制度设计。对于是否应开征数据税,已有研究观点不一。从国外研究来看,部分国家对推出的数字服务税制度引发广泛讨论。支持观点认为,作为数字经济的基石,数据具有价值且应通过对数据征税以补偿用户(Oberson & Yazıcıoğlu,2023)。Cui(2019)认为数字服务税是一种特殊的“地域租”,有助于解决价值创造地与利润归属地的错配问题,征收数字服务税优于针对数字经济改革所得税制度。Kim(2020)论证了数字服务税作为消费税的制度优势,指出其能够突破传统所得税依赖物理存在的局限,在跨境税收分配中兼顾公平与效率目标。部分学者持相反态度,认为数字服务税可能引发国际税收规则冲突、加剧贸易壁垒等,且存在双重征税、法律不确定性等问题(Olbert & Spengel,2019)。Kazmierczak(2024)指出,数字服务税的实际收益有限且税负在很大程度上向中小企业和消费者转移。还有学者指出数字服务税存在双刃剑效应。例如,数字服务税有利于解决跨境贸易中的过度征税问题,然而征税依据或门槛不合理的话,企业间的竞争扭曲可能会永久化(Pistone et al.,2021)。Álvarez Martínez et al.(2024)认为数字服务税虽然扭曲了劳动力、资本和产出,但是可以提升社会公平和福利水平。
相对而言,国内的数据税研究紧密围绕数据要素的独特属性展开,聚焦理论建构、税制设计及公平与效率目标的平衡等方面。理论基础层面,已有研究围绕数据的生产要素属性展开讨论,包括数据税作为资源配置调节工具的作用机理、数据价值量化评估及政策制定的复杂性等多个维度(余莎等,2023)。税制设计主要包括改进现有税制和专门立法两种路径。杨昭和杨杨(2023)认为数据要素对现有税源体系、价值流转分配机制、纳税主体界定及国际税收治理带来了多维挑战,建议我国应渐进式调整增值税和所得税制度以适应数字经济发展。邬展霞(2023)揭示了现行税制在数据领域的适用困境,提出了探索开征数据交易增值税及设立独立数据税种的改革路径。谢波峰(2023)指出,现有数字服务税本质是数据税的变通形式,需建立专门针对数据要素的税收制度以促进数据流通和使用,调节数字平台企业的超额利润。在公平与效率目标的实现维度层面,赵瑞琴和孙鹏(2021)提出,数据税可弥补个体在数据采集环节放弃的“小微权利”,通过税收将私人权利转化为公共产品,反哺社会福利。周文和韩文龙(2021)强调数据税是对抗大型平台垄断和促进公平竞争的有效工具。数字税具有调节国内经济与影响国际贸易双重效应,政策设计需平衡国内保护与国际合作(李辉、张成,2021)。方鹿敏和孟天广(2023)指出不同国家推进数据税的政治经济逻辑不同。樊轶侠和王卿(2020)强调借鉴全球数字税方案并结合中国国情制定政策是关键。此外,部分学者持审慎态度,认为中国短期内不宜贸然开征数据税种,但需对数字企业的税收监管保持必要力度,而非放任其脱离税收治理框架(茅孝军,2020)。
综上,当前的数据税研究呈现以下趋势:在理论建构方面,围绕数字要素的公共物品属性展开,主张基于公共数据的国家最高所有权征税;在税制设计方面,建议从税制改良转向单立税制,提出根据数据的各个流转环节进行分类分级差别征税;在公平与效率的权衡上,强调数据税的反垄断功能,建议通过数据税调节再分配、弥补用户“数据让渡”的权益损失。然而,鲜有学者运用特定的理论框架系统剖析征收数据税的必要性与合理性。本文认为征收数据税是数字平台监管的创新手段,研究贡献主要体现在两个层面:在理论层面,将传统公共理论延伸到数字经济领域,拓展了传统理论的适用边界,并论证数据税作为政策工具的合理性;在实践层面,结合征管数据税的国际经验和我国数字经济治理需求,构建了兼具本土适应性与制度性创新的政策方案,创新地提出通过税收再分配反哺公共数据基础设施建设、个人信息保护机制等增进社会整体福利的实现路径,不仅为维护市场公平竞争秩序、实现消费者权益保护提供思路,更为完善数字经济税收体系提供参考。
二、征收数据税的理论依据
1959年,美国家马斯格雷夫(Musgrave)在其学术著作《财政学原理:公共研究》中首次引入“公共”一词,并在该专著中明确了公共的核心任务在于解析政府经济行为的主要影响及其与社会发展目标的内在联系。指出由于公共物品供给与外部性问题的内在矛盾,市场无法实现资源的最优配置,政府干预成为必要的手段。经过演绎与发展,公共已从最初强调政府收入的征集与分配扩展到关注政府经济干预的各个方面。公共以公共物品理论、税收理论为传统理论代表,强调政府政策在资源优化配置、调节社会财富分配以及推动经济持续增长的实施机制和作用效果。随着资本主义经济的成熟及计划经济向市场经济或混合经济的转型,公共在寻求政府与市场平衡中的作用愈发重要(陈柳钦,2011;唐任伍、李楚翘,2017)。平台数据具有公共物品的属性,数据税是用以监管数字平台的工具,而数字平台的监管问题本身就属于公共事务管理的范畴。因此,公共是研究征收数据税的天然框架。本文从探讨数据的公共物品属性入手,论证政府干预的必要性;通过深入分析数字平台产生的负外部性,提出征收数据税以调节市场行为的正当性;并在税收理论框架下评估数据税的运行效率与公平性,从而论证征收数据税的合理性与可行性。
(一)数据内涵和数字平台特征
公共物品具有非竞争性与非排他性,即任何人消费此类物品不会影响其他人对该物品的消费且难以将他人排除在外。萨缪尔森(Samuelson,1954)指出,公共物品的特征使市场无法通过传统的供求关系来有效分配这类资源。在萨缪尔森公共物品理论的基础上,布坎南(Buchanan,1965)根据公共物品竞争性和排他性的差异将公共物品分为纯公共物品和准公共物品,准公共物品又分为俱乐部物品和公共池塘物品。为应对公共物品供给不足和防止搭便车现象,Gradstein(1998)等学者主张政府应通过税收政策加以矫正,建议对公共物品实施税收以推动收入再分配。公共物品供给需统筹考量效率与公平问题,以实现社会福利最大化。传统理论强调政府在公共物品供给过程中的主导作用,然而越来越多的学者提出应重视社会资本的参与及其对社会公平的影响,主张市场机制与私人部门应当在公共物品领域肩负起促进社会福利的责任。数字平台数据指数字企业在提供服务的过程中合法收集、存储和分析形成的大规模用户数据集合,是平台运作和价值创造的核心资源。探讨数字平台数据的公共物品属性需从数据特性及平台运行机制双重视角分析。
1. 数据的公共物品属性
从本质特征来看,数据因其独特的非消耗性、可复制性和非排他性等特质,天然具有公共物品属性(Moody&Walsh,1999)。作为非消耗性资源,数据具有非竞争性,体现为近乎零成本的无损共享,即支持多主体同步使用而不导致效用或品质的削弱。极低的边际成本不仅使数据得以共享、流通并实现规模经济,还能通过缓解信息不对称、降低交易成本从而提升经济运行效率。此外,数据的可复制性使其具备多场景同步应用的基础,通过拓展应用空间进一步释放潜在价值。数据的非排他性表现为使用权的兼容性,即某一主体对数据的使用并不会妨碍其他主体对同一数据的使用。基于数据的多样化来源、极强的流通能力、风险管理难度以及公共诉求,数据产权应采取多主体共同拥有模式(张晨颖,2021)。在特定场景下,数据的公共物品属性愈发凸显。当涉及国家利益时,国家有权收集、使用和公开相关数据,此时平台企业持有的部分个人数据则被纳入国家安全与社会治理的重要公共资源。数据作为平台企业的核心生产要素,不同于土地、劳动和资本等传统生产要素。最显著的差异在于,多主体协同可激发数据的创新价值,且数据价值随复用频次增加而呈现叠加效应。
数据的公共性和稀缺性之间存在张力。其无限复制与共享能力彰显数据具备非稀缺性,通过价值释放推动社会总福利提升。但是,数字平台企业试图通过技术壁垒和法律手段强化数据稀缺性,甚至形成对数据资源的排他性占有。具体表现为不同企业主体或者不同业务单元之间的数据以各种技术隔离或者付费机制来限制数据的开放,该种限制行为赋予数据本身在实践中的部分排他性。该类数据往往被平台视为专属资产,在此场景下,数据存在技术性排他门槛,虽多主体使用仍保持非竞争性,表现为“俱乐部物品”属性。此外,部分具有非排他性的开放数据因规模扩张会产生在使用方面的竞争,形成类似“公共池塘物品”的有限竞争。例如,社交媒体平台的内容生态对用户免费开放,但在重大公共事件期间,短时间内海量用户的信息发布与刷新行为可能引发服务器资源紧张。在不同的数据开放利用场景下,数据呈现部分排他性和有限竞争性特征,表现为公共性与私利性之间的冲突。Morris&Shin(2002)研究指出,作为公共物品的开放数据能显著提升社会整体福利,且当公共信息是唯一的信息来源时,信息准确性与社会福利水平成正比。平台数据承载大量知识和信息,其公共物品特性突出且经济社会效益显著,需按公共资源(物品)原则进行有效管理,通过政策干预强化数据的公共资源属性,以保障实现社会效益和防止资源被滥用。
2. 数字平台的双重属性
数字平台兼具私利性和公共性双重属性(董纪昌等,2024),平台通过数据资本化实现商业增值的最大化私利,同步通过技术开放生态构建和资源协同共享提升平台准公共服务能力。这种逐利行为与公共职责的双重悖论决定了其在经济活动和社会治理中既可能成为促进社会效益和公平的提升引擎,也可能引致市场失灵和系统性风险。平台作为数字经济的重要基础设施,其技术架构特性与治理嵌入性体系形成耦合效应,共同塑造了独特的公共属性。平台通过算法管控、交易规则设定和信用评价设计等数字化治理手段,实际行使着传统公共部门的部分规制职能,表现为权力维度的公共性(张晨颖,2021)。基于人工智能、区块链等技术进步,数字平台的服务能力与业务边界呈指数级拓展,平台服务呈现显著的网络化普惠特征,其非排他性和弱竞争性使平台已然成为新型公共载体。用户的使用并不会排斥他人,且规模化服务扩展的边际成本趋近于零。这种特有的技术经济特征使平台的公共品属性与内部市场治理职能更为凸显,并逐渐发展出独特的治理机制。平台通过缔结用户协议、制定交易规则及惩罚违规处理、裁决内部争议等机制,构建出“类行政”特征的“准公共治理”架构。治理机制包括建立市场准入限制的平台信用评价体系,形成信息传播管控的社交媒体内容审核机制,以及构建不正当竞争约束的平台运营规则等。此外,通过金融科技创新,数字平台更高效地完成信息的收集、处理与决策的闭环管理,并构建起实时动态的风险控制体系。这样的“平台治理”在政府监管框架下融合了市场运行机制与平台自治规则,已然成为一种超越传统“市场—政府”二元范式的“第三种治理”。这种治理的基础植根于两个关键驱动力:一是来自社会各方对平台需求的不断扩大,医疗、教育、金融等传统公共服务领域加速服务线上化。二是数字平台公共性职能的扩展除了承担公共基础设施职能外,增加了均衡资源配置、增强数字普惠、保护消费者权益等复合职能。其核心形成机理在于:数字平台已发展为连接政府、企业、用户的新型社会契约载体,作为多元治理共同体的其中一员,平台的治理效能直接影响创新与风险、公平与效率的平衡。
尽管数字平台具备公共性,然而私利性使其在功能定位和权力行使上产生矛盾。一方面,由于公共属性,平台在运作过程中需恪守开放、共享与中立原则;另一方面,私利性本质却驱动平台采取排他、垄断与歧视行为,最终使得平台运行逐渐偏离公共性的初衷。这种矛盾尤其体现在数据和平台两大核心要素的治理上,平台通过数据垄断并私有化,并实施市场进出控制,实现交易主体的圈地式扩张。此外,平台利用数据优势推动破坏性创新,扰乱市场竞争秩序,侵蚀社会公共利益。
基于数据的非排他性及平台自身的公共性本质,平台数据在各经济主体之间流通与共享的过程中呈现出公共资源属性。然而,平台数据虽在物理形态上是非排他性的,但其蕴含的商业价值却具备高竞争性特点。平台企业通过排他行为占据数据资源并转化为市场优势,极可能催生垄断力量。为强化平台数据的公共资源属性,并避免因垄断和私利可能造成的危害,应引入数据税等治理工具的政策干预。与传统公共物品供给不同,数据的增值是在多个主体的共同影响下,在市场交易、技术创新和应用增值的过程中形成的,该过程通常不以公共部门的供给为单一条件。在此背景下,通过制定合适的税收政策,政府的角色更多的是作为监管者和政策制定者,而非单纯的供给者。政府在提供公共服务和保障数字经济平稳运行过程中承担了巨大的经济成本。数字平台企业作为数字基础设施建设的受益者,应当承担相应的税负,以此作为享受公共服务与资源的对价。通过适当税收干预,既能保障平台企业的创新积极性,又能确保数据公共利益的最大化。数据作为数字时代的“新型石油”,数据税可类比资源税(费)。资源税(费)是以自然资源为征收客体,其核心在于平衡不同资源条件引致的级差收入,并体现国有资源有偿使用而向开采企业征税(收费),主要包括红利、权利金、资源租金税、矿业权租金、开采税。数据税可视为对数字平台使用数据的“资源费用”,既体现了政府作为公共数据资源所有者的法定权益,又彰显了对平台未来利用数据价值的预先调节机制。数字平台企业的价值创造与国家的财政投入和基础设施建设息息相关,征收数据税补偿了平台利用政府投资的数字经济基础设施所获得的商业利润。政府作为数字经济的管理者和公共服务的提供者,通过征收数据税,既可弥补投资数字经济基础设施的成本,也可用税收收入提供更为完善的数字经济公共服务。
表1 资源税(费)与数据税(费)比较

资料来源:作者根据相关文献整理。
(二)征收矫正税治理数字平台负外部性
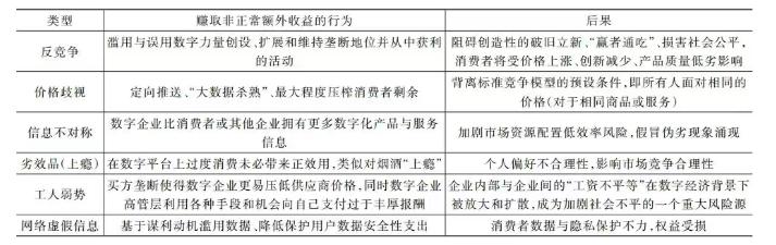
大型数字平台通过数据垄断行为带来的负外部性已成为数字经济治理中的核心问题。负外部性是指经济主体未完全承担其行为带来的社会成本,导致第三方利益受损,由此引发市场失灵和资源分配低效。根据科斯定理(Coase theorem),在产权明确且不存在交易成本的理想情况下,经济主体无须政府干预,可以通过自愿谈判机制实现资源配置的帕累托最优。然而,当产权不明确时,协商难以进行或无法有效达成,资源的配置效率会受到影响。由于数据权利归属尚不明确,数字平台负外部性被放大且难以被有效约束。数字平台凭借数据独占优势,利用数字化“施恶”从而获取可观的、非正常的额外收益,对社会福利和社会公正造成损失。这些“施恶”引致的负外部性表现为垄断与反竞争、价格歧视、信息不对称、劣效品、工人弱势、虚假信息等。一方面,大型数字平台通过积累大量数据设置市场进入的高壁垒,极易形成“赢者通吃”的行业垄断局面,阻碍全社会创新,甚至还可能对公权力形成威胁(徐晋、张祥建,2006)。蔡跃洲等(2024)通过构建中国数字经济发展的三方动态博弈模型发现,数字平台步入用户规模稳定的成熟期后,其排他性行为会对社会净福利产生负面影响。另一方面,平台利用数据和算法优势造成价格歧视、侵占消费者剩余(杜创,2021)。“算法黑箱”导致了大量数据滥用、数据垄断、数据卡特尔行为等伦理风险(肖红军等,2022)。Rochet & Tirole(2003)从博弈论角度论证了,在多边市场中,平台可通过非对称定价和交叉补贴等定价策略来实现规模和利润双增。平台采取差异收费和交叉补贴的行为已成为现有数字平台典型的商业模式(江小涓、黄颖轩,2021)。根据供需原理,当数字平台企业通过市场支配地位攫取超额利润、挤压消费者剩余空间时,将引发消费者需求曲线左移,最终造成社会总福利的帕累托损失。
根据庇古税(Pigovian tax)理论,当经济体中个体参与者的私人成本低于社会成本时,通常利用税收(或补贴)的手段来解决外部性问题,实现“外部成本内在化”。该理论在治理其他要素负外部性方面已有丰富经验,如通过征收自然资源开采税以补偿资源开采的社会成本、为“绿水青山”设定的碳排放交易制度等。在数字平台占据主导性的经济环境中,市场机制难以有效规范数字平台企业行为,导致负外部性成本未被充分内部化。对数字平台滥用市场支配力而产生的超额收益征收数据税可被视为对其负外部性的一种矫正税,以遏制数字平台滥用数字化寻租所衍生的额外社会成本。矫正性数据税并非单一依赖税收手段,它常常体现为政策工具与外部管控的协同机制。该税制针对数据隐私保护缺位、垄断行为及负外部性等三大典型市场失灵问题,通过强化监管、提升信息透明度等组合措施的综合运用,形成精准性治理框架。其政策设计基于差异化原则确定征税客体、适用范围。矫正性数据税通过调节市场权力配置有效抑制大型数字平台对中小市场主体的竞争压制,强化其社会责任,最终实现数字经济外部成本的内部化矫正及社会总福利的帕累托改进。
表2 数字平台赚取非正常额外收益的类型和后果

资料来源:作者根据相关文献整理。
(三)数据税运行的效率与公平机制
1. 对数据创造的超额利润征税不损害税收中性
超额利润是指企业在扣除所有生产成本与经济成本后所获得的剩余利润,也被称为“经济租金”,通常来源于企业在市场中的特定力量,包括对稀缺资源的占有、高价值无形资产的掌控或知识产权的独占权等。数字平台通过将数据私有化并将其转化为资产,依靠对这些资产的所有权控制和市场垄断地位来获取超额利润(Vercellone,2008;Birch,2019;Sadowski,2020),形成一种“数字租金”,在经营过程中,数据产生超额利润的经济产出即构成数据的经济租。国家以课税手段获取数据剩余价值的分配权,彰显了国家的财产主权而非行政主体地位的公权力。数据租在理论上可以实现对数据产生的剩余价值再分配,但由于数据的确权、成本与收益难以衡量,数据带来的经济收益主要集中在少数大型数字平台手中,数据要素产生的“租金”被平台垄断(石先梅,2021)。平台基于数据形成多样化的商业模式,通过直接出售、平台数据交易、网络效应、隐私交换、数据商买卖及厂商间的数据互换,并利用用户黏性掌控定价权以攫取更多非常规利润。双边市场下的非中性价格结构导致利润的高度集中(阳镇,2018)。对此,路文成等(2022)学者提出应对收集数据要素的数字平台企业征收数据税,以实现数据租的再分配功能,矫正市场资源分配不均。
根据税收中性的观点,税收政策设计应促进经济效率,最大限度地减少税制对资源配置和市场运行的干扰。税收中性并非绝对概念,而是一种在效率、公平和调控之间动态平衡的结果。数字平台依托网络效应、数据积累或其他独占性优势获得额外收益,本质上属于由外部市场条件产生的“数字租金”,而非源自实际生产过程的增值创造。对“数字租金”征税对企业生产行为或战略决策的影响较小。从需求侧看,数字平台通过数据和技术向规模群体用户提供个性化产品和远程服务,在供给曲线固定不变的市场条件下,供需双方动态互动促使需求曲线右移,由此催生增量交易,形成生产者和消费者剩余。数字平台通过技术溢价获取了新增剩余中的大部分份额,由于政府对该技术溢价征税不会改变市场主体的生产决策与消费选择,这种税制设计呈现出一定的税收中性。从供给侧看,数字平台运行具有边际成本递减特征。当平台完成搭建后,后续运营及规模扩张对劳动力增量需求极少,更多依赖自动化,不需要显著增加资源投入,数字平台企业单笔交易实现的边际收益与边际利润近乎等同。向数字平台收入征税相当于向数字平台的边际利润征税。这种征税方式在避免税负转嫁的同时,不影响数字平台追求利润最大化的创新动机,对经济效率损害小。由于数据在使用过程中具有边际成本递减特性,而平台超额利润来源于边际收益递增,以超额利润为税基的数据税可保持中性,在不明显扭曲生产者或消费者行为、不损害市场效率的情况下调节平台的超额利润。数据税通过截取数字平台超额收益以调节市场收益。其一,在拉动市场有效供给方面,税收通过财政收入实现公共数据的开放和使用、数字基础设施的建设及完善,使数据供给侧改革与需求侧结构得到改善,促进市场的有效竞争和创新。其二,通过税收杠杆调节功能,在提升税收横向公平的同时强化纵向公平。横向公平指的是不同企业税收负担相对均衡;纵向公平则强调不同企业尤其是高收入或高盈利的数字企业应当承担更多的税收责任,以体现累进税制的分配正义。
2. 对平台征税是对利益相关者的间接补偿
公共事务管理强调对利益相关者的权益保护。用户是数字平台的主要利益相关者,其基于数据的价值共创,理应和数字平台一同分享数据带来的超额收益。数据的价值源自用户全流程的数字化参与行为和贡献,用户在数据的生成和增值过程中扮演重要角色,生成过程构成了数字平台的核心生产要素,增值过程形成了持续的价值增值循环。从价值增值视角,用户贡献主要表现为对产品或服务体验的反馈(Lüthje,2004;Atuahene-Gima,2005),包括主动贡献和反应贡献。主动贡献指用户主动上传内容、生成评论或参与在线讨论等;反应贡献则是用户通过点击广告、购买产品、浏览页面等操作,生成的行为数据形成用户画像。这种二元贡献构建了平台数据完整的价值链,不仅促进了平台产品的更新和优化,还帮助平台获取商业价值(Mahr,2012)。在数字平台上,用户的每一次浏览、点击、搜索、购买和互动都会生成有价值的数据,其消费和服务也是价值创造过程(李蕊、李水军,2020)。用户通过“数字劳动”从产品的消费者向协同生产者转变,其劳动产生的数据虽为平台创造核心价值,但仍被排除在价值分配体系之外(曹明星,2021)。现行的价值分配机制存在严重失衡:数字平台凭借技术优势和市场垄断,实质上掌控了数据资产的占有、经营和收益,数据通过平台的分析和处理可转化为商业价值,为数字平台带来高额利润,但作为数据核心价值创造者的用户,未共享其收益。这种“贡献-收益”的结构性错配既违背数字经济的共享本质,也构成数字平台经济可持续发展的制度性障碍。
数据税的征收可以视为对用户数据贡献的间接补偿,通过税收收入的再分配,提升用户的社会福利和权益。2018年3月,欧盟委员会发布数字服务税提案,立法逻辑是将用户价值理论作为数字服务税立法的重要基础。欧盟委员会认为用户数据活动的参与以及用户数据要素的持续供给是数字企业的重要价值驱动因素,一是投放广告的数据源自用户在数字企业的活动数据;二是网络效应基础上的用户活动持续参与。用户参与是一种公共意愿集合,数据税将用户价值贡献纳入税法评价体系,充分考量了用户价值属性。2021年,经济合作与发展组织(OECD)确立“双支柱”国际税收改革方案,该方案实质是对用户价值理论的延伸应用。通过建立剩余利润动态调整与用户属地化征税管辖权机制,从而使用户价值的税收权益得到制度性确权。国家通过征收数据税,再将税收收入用于提升平台技术创新,建立用户数字维权基金等社会整体福利,增强用户的议价和维权能力,确保消费者的数字劳动得到公正评价与补偿(任宛立,2023)。因此,数据税的实施不仅超越了财政工具单一属性,更进一步促进了数字经济的公平与透明,通过调节平台的超额利润实施再分配,强化用户数字权益保障能力,实现价值分配正义。借助税收重构数字生产关系,重塑“国家税收-平台经营-用户权益”的三角平衡架构,实现用户价值权益的制度性保障。
三、征收数据税的现实依据
数字平台的快速发展引发市场失序,衍生出一系列损害社会公共利益事件,亟须制度性规制。同时平台将用户数据作为核心生产要素用于经营,获取显著超额利润,其盈利能力与快速增长速度远超传统行业企业,已与传统行业形成结构性失衡。再者,现行法律框架难以有效破解公共数据开放共享困境。基于此,征收数据税具有多重现实依据与政策效应:其一,通过提高平台企业的合规性支出,矫正市场分配机制;其二,将税收用于支持传统企业特别是中小微企业的发展,助推中小微企业突破“数字鸿沟”;其三,借助财政转移支付工具,将税收定向投入数字基础设施建设和传统产业数字化转型,通过生产要素的再平衡机制促进社会整体福利增长。
(一)数字平台垄断数据、滥用数据的行为损害社会福利
随着数字平台的快速发展,损害社会福利事件频发。首先,平台数据垄断加剧行业不公平竞争,抬高行业准入门槛。头部数字平台滥用市场支配地位阻碍新企业进入市场,妨碍社会公平竞争。当新企业试图进入市场时,数字平台往往掀起补贴大战抬高市场进入门槛。从世界范围看,税收调节已成为政府管制外应对平台垄断的另一重要手段。其次,平台利用大数据进行算法共谋。平台利用算法跟踪对手定价、统一调整价格,形成隐性垄断定价协议,共同获取垄断利润。此外,掌握大量数据的平台可以挖掘消费者偏好和意愿,精确计算出每个人的最优价格,实行一级价格歧视,最大化获得消费者剩余,破坏市场买卖双方的信任。税收作为再分配工具,可以一定程度矫正其中的歧视,使社会趋向合理的分配结果。再次,平台数据垄断导致数据孤岛林立,加剧信息不对称,降低资源配置效率并提高业务风险。平台兼具管理者和仲裁者双重身份,以接口准入等“数字化之手”取代斯密的市场经济“无形之手”,依托数据和互联网打造自身的业务闭环,客观上分割了市场信息链,导致资源流动受限。平台经济的头部效应和长尾效应进一步加剧此问题,头部数字平台能聚集更多优质资源,占据核心地位,阻碍其他小型平台企业发展(周文、韩文龙,2021)。平台间因数据垄断而损害用户利益的事件时有发生,如2017年顺丰与菜鸟联盟之间互相截断数据流,虽最后和解,但几天之内产生的近亿元损失多由淘宝、天猫平台上的买卖双方承担。因此从局部来看,数字平台可以倚仗数据使自身经营趋于最优,但是从全社会来看,数字平台的自然垄断导致每个平台信息覆盖范围都受限,信息不广、不全使得基于数据的产品有效性不足,影响资源配置效率。通过对平台征税方式实现数据要素再分配,对提高市场效率和维护公平意义重大(张守文,2021)。最后,平台无序采集数据、对数据保护不力严重侵害用户隐私和权益。如手机安装APP时都会请求读取用户位置、照片、通讯录甚至手机序列号等隐私内容,部分数字平台甚至搜集与平台服务无关的信息,重复收集和过度收集问题突出,而数据保护机制存在明显漏洞。2021年央视“3·15消费者权益保护专题晚会”曝光了猎聘、智联招聘等国内主要在线招聘平台存在用户数据泄露的问题,涉嫌违规收集并出售用户求职信息行为。用户隐私数据的泄露和数据滥用不仅侵害用户合法权益,也影响用户安全感和满意度。对数字平台征数据税倒逼企业采用更高标准的用户数据隐私保护技术,从而保障用户的数据权益。
(二)不对数据创造的超额利润征税导致税基侵蚀与税负不公
数字平台通过深度挖掘数据要素价值,在经营中获取显著超额利润。其强大的盈利能力和快速增长速度已然与传统行业企业拉开显著差距。根据埃森哲2018年发布的《中国企业数字化转型指数》研究报告,2017年数字化程度较高的领军企业销售利润率达到12.7%,而同期其他企业仅为5.2%。具体来看,数字平台典型模式包括基于数据和技术优势形成的互联网收租模式。以美团和滴滴等平台为例,2020年疫情暴发以来,美团外卖高佣金难降、网约车暴力抽佣等事件此起彼伏,如美团对非独家签约商户的外卖佣金超23%,在四川、湖北、山东相继爆发对高佣金不满的群体事件,滴滴快车业务将佣金提至25%、拼车单50%以上,其他平台也有类似现象。另一方面,获得超额利润的数字平台的税负远低于传统实体行业。用户的数字劳动和数字企业的盈利模式和超额收益在现行税法中未能被准确评估。数字平台生产经营不受传统生产要素的时间和空间限制,数字企业利用现行税制不适应数字经济发展的缺陷,通过将利润转移至低税率国家或地区、调整注册地等方式避税降税,造成税基侵蚀和税负不公。据2018年欧委会对欧洲的企业测算,传统行业平均税率为23.2%,而数字行业平均有效税率只有9.5%。《中国企业税收负担报告——基于上市公司数据的测算》显示,2008年至2017年间,国内信息传递、软件和信息技术服务业平均税率为18.83%,远低于制造业的25.55%、批发零售业的30.03%。此外,国内各级地方政府持续扩大对数字企业的减税降费的政策覆盖范围。数字企业通过获得减免税、研发奖励、加计扣除等多种税收优惠政策,在税收优待地区享受更低税负。基于税收公平的基本要求,数字企业与传统企业产生相同收益,应同等征税。通过对数字平台征收数据税,发挥税收的调控与再分配作用,将税收用于支持传统企业特别是中小微企业的发展,促进数字企业与传统企业之间的公平。
(三)现有制度难以破除公共数据开放困境
公共数据开放已成为国际共识。2011年,巴西、英国等六国和美国签署了《开放数据声明》,至今已有75个国家加入。2018年12月,美国国会通过《开放政府数据法案》,允许市民无须注册或审批即可使用公共数据。通过开放公共数据,国家和地区可以促进创新、增强透明度,并提高公共服务的效率。
国内有关解决数据开放的问题,各界众说纷纭。例如,数据公有化的思路在某种程度上可解决数字平台不愿分享数据、“数据孤岛”林立乃至数据垄断等问题,但此方案可行性仍待商榷。2018年3月,我国成立百行征信,试图通过吸纳数字平台为股东的方式整合各方数据,并与央行的金融信用信息平台形成互补的征信平台。然而由于缺乏合理有效的激励约束机制,各大平台以种种理由拖延数据接入,限制了这一征信新平台的效用发挥。将现有平台数据国有化或强制要求分享数据隐含较多问题。首先,政府机构承担着泄露商业秘密和个人隐私的风险,却不能从中得到收益。《中共中央、国务院关于构建数据基础制度更好发挥数据要素作用的意见》(简称“数据二十条”)提出“探索用于产业发展、行业发展的公共数据有条件有偿使用”,但配套支持机制仍待完善。对数字平台的数据征税相对更温和且有效,更有利于在不影响市场效率的情况下发挥调节作用。此外,数据国有化路径可能抑制企业创新动力,并降低数据使用效率。政府受制于资源配置的现实条件,对数据的运用远不及数字平台专业,甚至还可能演变成新型行政垄断,从而阻碍竞争和创新。强制要求分享数据可能引发“搭便车”风险,数字平台可能会因此丧失数据收集与利用动力,进而诱发更多企业依赖“搭便车”获取数据。鉴于数据的公共资源属性,数字平台占用数据进行经营的必要前提是“有偿占用”付费原则。因此,使用数据的平台向政府缴纳数据税,再由政府投入数字基础建设中,既可破解公共数据开放困境,又能提升社会整体的公平与效率。
四、征收数据税的国际经验
目前,国际社会尚未就数据税形成统一的政策,截至2021年已有二十多个国家颁布数据税相关的法律,开征数据税已成为各国税制改革以及国际税制改革的必然趋势(白彦锋、岳童,2021)。不少学者对国际组织及主要国家的数据税做了比较研究,并以此探索中国税制的改革(贾开、俞晗之,2021;龚辉文,2021)。总结国际组织及主要国家对数字平台基于数据收益征收的数据税,以下三种模式可谓最具代表性。
(一)对数据创造的超额利润开征数字税模式
为应对数字经济时代对传统征税管理中“常设机构”规则挑战和大型跨国数字平台税基侵蚀与利润转移(Base Erosion and Profit Shifting,简称BEPS)现象,各国提出了数字服务税、平衡税等方案,旨在对数字平台开展的在线广告、信息中介、用户数据传输等业务营业收入征税。不同国家的税率在1.5%~7.5%之间,税基通常选定为相关业务的数字服务总收入,并设定征税门槛。数字税保护本国数字产业的同时,给各国带来了财政收入。但各国为维护自身利益,在征税范围、税率、门槛设定等方面采取差异化策略,不仅造成税收规则的碎片化,也加剧了竞争扭曲、双重征税以及贸易摩擦。部分利益受损国家对此表示反对并采取报复措施,如美国作为数字经济大国,其平台巨头受数据税政策影响巨大。2019年以来,美国相继对实施数据税的国家(如法国、意大利、西班牙等)开展“301”调查,并征收报复性关税。数字税问题已引致贸易报复,导致国际经济、税收秩序混乱。
为解决数字税争端,国际组织积极协调数字税征收的差异化诉求,尝试构建统一的国际税改方案。欧盟基于“显著数字存在”原则和“显著经济活动”原则来征收数字税,以“用户参与或从用户处获得数据收入而产生收入”为筛选依据。经济合作与发展组织(OECD)与二十国集团(G20)通过BEPS计划打造“双支柱”框架,该框架通过“利润再分配+税基保护”的双重机制,成为阶段性的多边共识优化方案。支柱一明确利润重新分配机制,税基从营业收入调整为净收入,通过对跨国数字企业净利润实施分层切割,将25%的剩余利润(residual profit)重新分配至相关市场国。其核心在于确立企业剩余利润的界定标准,通过从跨国数字企业的总利润中划分出非常规利润并将其作为征税依据,最大程度避免过度干预企业赚取常规收益,有助于税收公平与效率目标的达成。支柱二设定全球最低税率为15%,旨在遏制跨境数字企业转移利润至低税负国家的避税行为,避免税收逐底竞争和税基侵蚀的加剧,从而有效解决BEPS问题。在“双支柱”框架下,已有超过140个国家和地区开展了15项税收实践。
表3 国际组织与主要国家数字税征收实践比较

数据来源:各国征收税率和实施细节基于OECD和各国财政部门发布的报告整理。
(二)对商用盈利性的集体数据采取付费模式
此模式下,政府委托特定企业建立必要的基础设施来收集和存储数据,并将数据集中管理在集体数据储备(Collective Data Fund)中,实现公共数据的标准化归集与安全管理。企业能够利用这些数据获取收益,以弥补建设基础设施的成本,剩余利润将由政府和企业分成,政府保留数据所有权,将这些数据纳入国家数据体系。如欧盟资助推行的去中心化的公民所有数据生态系统(The Decentralized Citizen Owned Data Ecosystem,DECODE)在巴塞罗那、阿姆斯特丹等5个城市试点。这些城市使用公共采购合同来要求企业(如Vodafone)向政府提供其所收集的数据。集体数据储备允许在许可协议下免费、非营利性地使用(如科学研究或提供公共服务)共享数据,但要求盈利性公司为数据访问支付费用。此收费机制体现了公共数据的价值,所收取的费用最后将根据分成返还给辖区公众,而非仅由私人企业获取,政府所筹集的收入可用于促进经济增长和可持续发展,从而实现数据资源的公平分配和有效利用。
该模式构建了“数据要素市场化配置-价值创造-收益反哺”的闭环体系,既保障了数据要素的公共属性,又通过市场化手段激活数据价值,形成政府、企业、公众三方共赢的价值回馈机制。
(三)对数据垄断的负外部性采取惩罚模式
由于缺乏对数字经济的纠正性税收手段,各国主要采用反垄断监管、隐私保护执法和打击避税逃税等手段,遏制数字平台滥用其市场支配地位的行为。欧盟在2020年12月底公布《数字服务法案》(the Digital Services Act)、《数字市场法案》(the Digital Markets Act)等“数字守门人”监管规定,符合“看门人”标准(指拥有市场主导地位)的数字平台若利用用户数据不公平地偏袒自家业务与妨碍其他市场主体竞争,最高可分别处以其全年营收的6%和10%罚款。脸书公司因泄露用户数据,隐私保护不力,频频遭遇各国监管当局的罚单。2019年7月,其与美国联邦贸易委员会(FTC)达成和解,并针对2018年剑桥分析的隐私泄漏丑闻进行高达50亿美元的罚款。
综上,为解决数字平台数据垄断、税基侵蚀、分配失衡的现象,国际上正形成以征收数据税模式为主导、以付费模式和惩罚措施模式为辅的数字平台治理新秩序。中国是数字经济大国,在设计数据税时不仅要借鉴国际经验,更要平衡国内经济发展与国际合作之间的关系。决策部门应当充分考虑数字平台企业的特性、数字技术的复杂性,同时防范政策可能带来的负面外溢效应。
五、结论与政策建议
随着全球数据税改革以及我国数字平台的快速发展,探索契合中国经济特色的数据税迫在眉睫。当前我国开征数据税面临多重挑战:一是数据的确权,应尽快明确数据的公共资源属性,建立清晰权属框架;二是税基的量化,要加快确定数据本身价值和负外部性的度量标准,确立合理的税基;三是税负的转嫁,要平衡好税收与鼓励国内企业创新发展间的关系,避免税收对创新造成负面影响;四是税收的征管,征收路径上可考虑现有税种和新设数据税并行,并积极推进税收征管数字化转型。
(一)数据确权,尽快明确数据的公共资源属性
数据确权包括对数据所有权、使用权等的界定,由于数字平台的数据生成涉及用户、平台等主体,学术界对数据确权仍有一些争议。不少学者研究发现,数据所有权无论归于平台或用户都没有最优解。Jones&Tonetti(2020)认为用户或平台拥有所有权,分别会产生数据交易量或数据使用效率达不到社会最优问题。为此,数据确权要综合考虑数据交易场景与政策目标的有机协同(Yang,2022;李三希等,2023)。虽然数据确权方案存在差异,但又呈现出一些相似性。刘涛雄等(2023)认为平台可以基于市场化的授权协议使用数据。申卫星(2020)提出“二元结构”确权模式,即用户和平台分别享有数据的所有权和用益权。这些学者提出的数据确权模式基本倾向于数字平台拥有数据使用权,用户拥有数据所有权。这也为国家基于用户数据最高所有权实施合理征税奠定了理论依据。
“数据二十条”提出了对数据持有权、使用权和经营权分置的数据产权结构性框架,为数据确权提供了指导性意见。杨竺松等(2023)从社会最优视角提出公共数据应由政府掌握。数据确权应兼顾数字经济发展与用户“数字劳动”价值。本文建议在初次分配中确立用户对原始数据的所有权主体地位,通过确权补偿机制实现用户权益保障。而作为反哺平台的技术研发以及平台运营投入成本,平台享有数据的使用权和经营权。数字平台数据具有类似土地、矿产等的公共资源属性,不仅在来源上具有公共性,更是体现了公共意愿集合。因此在二次分配上,国家通过对数字平台的超额利润征收数据税,正是充分考虑数据资源的公共资源属性,通过税收机制实现价值再分配,将数据要素产生的经济红利转化为全民共享的社会福利,将税收用于提升社会整体福利,实现公共福利回流。
数据确权在明确不同主体拥有权益的同时,应着力平衡数据隐私保护与数据开发利用之间的矛盾。在数字治理立法层面,以欧盟《通用数据保护条例》(GDPR)和美国《加州消费者隐私法案》(CCPA)为代表的法律法规系统性地确立了数据主体知情权、访问权、更正权和可携权等核心权利,并通过严格的事前授权机制规范数据处理行为。我国的《统计法》2024年修订明确要求统计机构对个人隐私数据保密。学界围绕数据隐私保护提出了一系列建议措施:构建多层级技术防护体系,强制采用数据加密、去标识化处理及匿名化技术(张明等,2024);完善数据开发利用和授权运营机制,禁止原始敏感数据交易,推动可信去中心化数据交易平台建设(孟庆国等,2024);深化隐私保护技术应用,推进差分隐私保护机制与联邦学习系统的研发部署,实现数据可用性与隐私保护性的技术性统一(蔡思航、翁翕,2024)。
(二)确定数据的本身价值和负外部性的度量标准
数据定价是征收数据税的基础。一方面,要形成数据价值的度量体系。学界从不同角度提出了数据定价方法,包括采用固定或按次定价的订阅和租赁法(Liang et al.,2018)、基于查询服务的无套利原则法(Koutris et al.,2013)、基于协议定价的博弈论法(Luong et al.,2016;Mao et al.,2017)等。李呈豪(2024)主张确立数据使用者的纳税人主体地位,建议以数据收集与使用量作为量化指标替代货币价值指标。欧阳日辉和杜青青(2022)强调要考虑数据价值的情景敏感性导致的税基参数差异,需进一步细化行业化、场景化的评估模型。另一方面,要建立负外部性的度量标准。针对负外部性的度量,Tsai et al.(2017)利用机器学习构建动态定价方法,引入惩罚函数表示损失。Liu et al.(2021)提出了用Shapley值计算数据主体的隐私成本,根据数据主体的隐私敏感度和Shapley值计算补偿。邓伟(2021)提出建立专家联合评估机制,由监管机构、行业协会和高校合作定期发布负外部性测算报告,对当前数字经济中负外部性带来的福利损失进行综合评估。这些研究和实践为数据定价和负外部性测量提供了积极参考。
截至2023年底,全国范围内已建立了48个数据交易市场。数据的市场交易价格为确定数据价值提供了较为公允的标准。同时,国家层面正在加速推进数据交易的资产化与市场化进程,要求企业在财务报表中列示数据资产。“数据资产入表”改革标志着数据要素正从资源形态向法定资产形态实现制度性跨越。从现有的数据定价与负外部性的度量来看,越来越倚重数字技术的运用。基于此,亟须构建融合机器学习算法的动态定价模型,运用区块链技术打造可追溯的估值体系,通过数字孪生、智能合约等创新技术实现数据价值的精准量化与负外部性的科学测度。
(三)平衡税收与国内企业创新发展的关系
数字经济发展对生产力提升有显著正向作用,过早或过重征收数据税可能抑制数字经济的发展。特别是在经济全球化背景下,我国数据税政策设计既要对接OECD牵头的国际税收改革框架,更要筑牢本土数字企业的国际竞争力护城河。
根据我国工信部2023年度的统计数据,北京、上海、杭州、深圳聚集了上市数字公司90%的总市值,而90%的用户群体却分散于其他区域。这种“价值-用户”空间错配加剧了国内区域的税收利益失衡以及公共服务落差。为推进数字经济发展成果的普惠共享,建议采用OECD提出的“显著经济存在”为征税判定依据,突破传统“常设机构”征税框架,可通过其收入产生的位置,即用户所在地政府对数字平台征税。特别针对欠发达地区,建议建立用户IP归属地与税收分成挂钩机制,通过构建数据要素跨区域共享机制,推动“数字红利”的梯度转移。最终实现数字经济红利的普惠性分配与空间再平衡,促进地方财政能力与优化公共服务供给的帕累托改进,推动共同富裕。
在税率上,可将OECD制定的15%最低数字税率作为参考。考虑到单一税率对利润较低的企业特别是对处于成长期或盈利能力较弱的企业不利,为避免此类企业因税收负担抑制创新动力,建议实行“级差调节”方式。应动态考虑数字平台总利润率与生产部门平均利润率的相对变化(乔晓楠等,2024),对数字企业分类分级分别设置税率,对中小型企业适用较低税率,对垄断型数字平台企业采用较高税率。要采用一定的税收优惠政策,建议对出口的数字产品实行零税率或加大退税力度,为中国数字企业“走出去”创造良好的竞争环境。同时对科研开发、社会公益等特定用途的数据收入给予税收减免,以激励数字平台在创新和公共服务领域的投入,并加大对初创期、盈利能力较弱的数字企业一定的扣除或减免额度。
(四)完善现有税种和新设数据税并行的征收路径
OECD关注了两种数据税立法路径:一是改进路径,对现有所得税、增值税进行改进完善;二是新设路径,即制定独立的数据税。为与国际数据税接轨与兼容,我国应同步探索改进与新设路径并确定中国方案:一是改进现有所得税条款,对数据征收直接税。在企业所得税方面,虽然没有明确将“转让数据收入”纳入企业所得税,但我国《企业所得税法》对企业取得的应税收入界定为从各种来源取得的收入,故可在《企业所得税法》的兜底条款即“其他收入”中增加数据转让收入项目。同样,可在《个人所得税法实施条例》第六条第八款补充规定,将数据定义为财产,或由相关部门出台文件对该条款中的“其他财产”进行扩张解释,将数据纳入“其他财产”的范畴。二是对数据征收专门的间接税,即数据税。数据要素的财产权属性和价值创造特性已突破传统税制中“无形资产”与“现代服务”的范畴界定。且大多数情况下数据缺乏可计量的进项抵扣,难以适用增值税的计税规则。随着数字经济的深入发展,数据创造的经济收益日益显著,有必要设立单独的数据税。OECD框架下的数据税是对数字企业“剩余利润”部分征税,并对剩余利润的标准进行了界定与说明。我国的数据税应是数字企业的超额收益税(刘晓萌,2024)。具体实施路径设定为:对数据收益超过法定阈值的数字企业,就其超额利润部分采用累进税率进行阶梯式征税。
在税收征管中,数字化技术特别是区块链技术的运用正在重构税收治理的底层逻辑。数字化技术不仅夯实了税收共治基础,更通过智能化处理显著提升税款计算、申报、缴纳效率。面对数据税征管的技术革新需求,亟须加快推进数字化技术应用升级,推动区块链技术从单点突破转向系统集成。通过构建全流程涉税数据的穿透式数字化监管,切实提升数字税务治理效率。