摘要:随着政府治理数字化转型的全面推进,数字治理形式主义成为当前基层治理的一大弊病。在县域治理变迁的背景下,引入条块关系的视角,从职能部门与基层政府互动的角度探究数字治理形式主义的发生逻辑。实地调研发现,数字治理形式主义是职能部门隐性控制与基层政府软性执行的共同结果。通过数字治理平台,职能部门掌握了技术的剩余控制权,部门工作发生了转型,大量部门的业务工作通过数字平台向下传输。相应地,集中型权力结构成为基层政府技术执行的实践情境,并带来了基层工作的诸多变化。为了缓解数字化所带来的治理资源和治理逻辑的双重矛盾,乡镇更倾向于以达标逻辑对数字治理任务进行软性执行,并由此塑造了应付式和避责式两种数字治理形式主义的类型。因此,要破解数字治理形式主义,更为关键的是合理配置数字治理中的权责关系,需要明确数字治理技术的工具导向,限制职能部门数字权力的无序扩张,赋予基层治理更广阔的自主性空间。
关键词:数字治理形式主义 条块关系 技术执行 部门纵向扩权 基层治理
一、问题的提出与文献综述
随着政府治理数字化转型的全面推进,数字治理形式主义成为当前基层治理的一大弊病。2021年中央层面整治形式主义为基层减负专项工作机制办公室印发了《关于进一步规范移动互联网应用程序整治指尖上的形式主义的通知》,把整治基层数字形式主义纳入专项整治工作,要求建立常态化监管措施和长效机制。但是,在治理实践当中,数字治理形式主义的势头仍然未能得到根本性遏制。2023年12月,中央网络安全和信息化委员会印发了《关于防治“指尖上的形式主义”的若干意见》,以进一步深化基层数字形式主义的治理。2024年7月30日,中共中央政治局召开会议,审议《整治形式主义为基层减负若干规定》,提出加强政务移动互联网应用程序规范化管理,整治“指尖上的形式主义”,进一步理顺基层权责。
数字治理形式主义本质上是数字技术在公共治理实践过程中产生的技术化“形式理性”对公共治理的“实质理性”的替代现象,也是当前基层治理现代化转型困境的一个重要表征。在国家治理体系现代化的驱动下,基层治理出现了正规化、规范化和精细化的趋向。数字技术因其强大高效的资源整合与实施能力,被视为基层治理现代化的重要工具。在“数字赋能”的理念下,数字技术被认为可以更加客观清晰地呈现公民的治理需求,推动政府职能转变与管理体制重塑,达到政府体制的系统优化与流程再造。然而,在数字治理的转型浪潮之下,不少地方出现了以数字治理形式主义为代表的“数字负能”的问题,数字化技术带来了权责背离、技术挟持以及有限运行等结构性困境。对于数字治理形式主义的研究指向对当前基层治理体系和治理能力现代化的反思,即以数字治理为代表的规范化、精细化治理模式在实践中为何未能转化为基层治理的实际效能。
当前,数字治理形式主义问题引起了学界广泛重视,相关研究也十分丰富。总体而言,有关数字治理形式主义的研究主要包括以下三个关键视角。
第一类研究从技术与制度的互构关系出发,基于对现有行政体制的分析,认为数字形式主义是压力型体制下基层治理任务在新的信息技术运行中被多重建构的结果。当前,数字技术不断渗透并重塑科层运行机制,而政治体制也在持续吸纳数字技术,技术与制度的“互塑”过程构成了基层社会治理领域面临的深层次问题。两者的双向互构使得原有的压力型体制可能遭遇适应性挑战,呈现出制度要求与技术可行性、实际操作效果间的矛盾与摩擦。具体而言,当数字技术发展过快而相应的制度建设不完善时,技术便产生了负外部性,造成数字治理结果的失范和异化;而当科层体制充分吸纳了数字技术时,工具理性思维在科层体系的纵向考核压力与横向竞争压力的双重作用下被放大,又进而导致“智能官僚主义”的蔓延。
第二类研究基于技术执行的理论视角,聚焦于基层政府技术执行的实践过程,强调基层政府的执行偏差是导致数字治理形式主义的关键要素。简·芳汀的技术执行理论指出,在特定的社会情境下,受组织过程、专业化以及社会化因素的影响,技术由决策者和社会组织基于自身认知而具体执行。延续着技术执行理论,相关研究以基层政府为叙事主体,侧重于阐述基层的技术执行者面临的外部情境要素对其认知与行动的影响。在这一思路下,研究者们发掘了基层的技术执行者面临的各类外部环境要素。这些外部要素促使基层的技术执行者对技术进行再次建构,并导致相应的行动偏差,包括有限理性导致的拼凑应对偏差、注意力扭曲导致的弱激励与共谋行为偏差以及制度与环境助推的制度遵从行为偏差。
第三类研究从技术适配性的角度出发,讨论技术与社会之间的适配关系,认为社会事务的不规则性和技术的规则性之间的张力是导致数字治理形式主义的关键要素。数字治理的场景具有多元化特征,不同的治理场景对技术适配的要求不尽一致,这导致了数字治理的限度。有学者指出,基层政府的数字治理实践面临着由农村社会所构成的“逆向压力体制”,其关涉基层面对民生诉求时所承受的如何精准和精细回应的压力,以及由此而倚重情感关怀的治理体系。数字治理所裹挟的技术主义与乡村治理所内蕴的公共性价值之间存在内在张力,偏离了乡村社会整合与数治秩序再造的目标,技术适配错位导致基层数字治理陷入“内卷化”。
相关研究充分呈现了数字治理形式主义的各种表现,对于数字治理形式主义的描述与分类也十分细致生动,但仍存在一些不足之处。首先,技术与制度互构视角下的研究对行政体制的理解呈现出“整体政府”的研究取向。与西方科层制是基层治理的基本机制不同,中国政府科层组织的独特运作特征是设立了两套并行的行政系统,即按照职能设立的条线部门和按照行政区划设立的各级地方政府。与机械化的科层组织相比,条块之间的互动在现实中更多地呈现出动态性、灵活性与阶段性。其次,技术执行视角的相关研究则对基层政府的执行偏差行为本身着墨过多,忽视了另一个重要的行动主体——职能部门。条与块处于非均衡的权力格局之中,都是具有能动性的行动单位,两者间的互动高度影响了数字治理的实践效能。最后,技术适配性的视角对于基层政府数字治理实践所嵌入的外部情境要素的归纳十分具有解释力,但过于聚焦于数字技术本身的特性。事实上,数字技术能否与社会相适配,开发、建设和运营的具体过程也至关重要。
总体而言,技术与制度互构视角和技术适配性视角过于抽象和一般,而技术执行视角又过于微观。因此,本文通过引入条块关系的视角,试图将数字治理形式主义纳入县域治理体系的整体性视角之下进行考察和研究,进而探究数字治理形式主义的发生机制及破解之道。将条块关系视角引入数字治理研究之中,可以通过一种更为中观的视角进入数字治理经验内部,进而透视数字治理形式主义的生成逻辑。一方面,条块关系的视角可以透视当前县域治理体系的变革。在县域治理的不同时期,条块关系呈现出不同的特征。当前,政府治理的数字化转型给县域治理体系实际带来了何种变化是一个亟待解答的问题。另一方面,数字治理形式主义的问题不仅仅是数字化的问题,对数字治理形式主义的研究不应只聚焦于数字治理本身,而是应当剖析数字治理内部各主体间的互动。条块关系的视角将“权力”和“利益”的概念带到数字治理研究之中。数字平台上汇聚了大量数据,其建设和运行本身也代表着权力和利益。“条”与“块”作为有能动性的行动单位,也有各自的利益诉求。平台由谁开发和建设,数据权力归谁所有,构成了条块之间博弈的焦点,也影响了数字治理形式主义的产生。
二、理论框架与研究方法
(一)理论框架:条块关系变迁与技术控制权配置
条块关系是我国政府组织体系的基本结构,也是中国政府职责体系中的一对基本关系。在具体的治理实践中,“条”与“块”会因为身份错位等要素导致治理行为的不协调乃至冲突。条块关系具体包括上级职能部门与下级党委政府之间的关系、上级职能部门与下级职能部门之间的关系以及同级党委政府与职能部门之间的关系。县乡条块关系是我国最基层的条块关系,县级政府、乡镇政府、县级职能部门(以下简称职能部门)三者共同构成了基层条块关系的互动主体。其中,乡镇政府与职能部门之间的互动与博弈是本文所要讨论的关键。
在不同时期,国家治理的发展阶段不同,条块关系也呈现出差异化的特征。在农业税取消以前,地方财政高度依赖农业税和“三提五统”的收取,条块之间的关系是相对平等、相互支持的;而在农业税取消以后,国家资源通过条线部门转移进入乡村,国家权力随之下乡,条线部门对基层政府的业务指导变成了考核问责,上面“千条线”开始变成“千把刀”。具体而言,伴随着部门工作“中心化”机制的扩张,职能部门获得了县级党委政府的赋权,强化了对乡镇政府统筹支配的权力,对县域的条块关系进行了重组。因此,在这一背景下,职能部门的业务越来越多地转化为县级党委政府、乡镇党委政府的中心工作,并且县级职能部门也加强了对工作落实的过程管理。相应地,乡村治理活动的制度外空间被压缩,基层工作被更大程度纳入国家统一治理的范畴,乡村治理逐步进入体制化管理状态。进一步地,“条强块弱”的关系变化引发了基层治理中的策略性应付行为,导致了形式主义在基层的爆发。职能部门将本部门的行政职能转化为基层党委政府的政治任务,使得“责权利”层级不匹配现象在基层非常突出。权力集中在上级政府和职能部门,事情和责任却一级级往下压,最基层的乡镇事情最多、责任最大但权力却最小。同时,基层治理体系也趋于刚性化,带来大量的治理资源虚耗,造成了“内卷化的基层政权悬浮”。
条块关系的理论视角深入地刻画了县域治理体系变迁背景下“条”与“块”之间的互动与博弈,并且揭示了形式主义问题背后的深层次症结。然而,目前的条块关系研究较少关注传统治理机制与新技术的融合。政府的数字化转型对于条块关系变迁而言是一个关键的新变量。一个亟待解答的新问题是:数字治理平台究竟是提高了“块”对“条”的影响能力、改善了基层政府在条块关系中的“弱位”角色,还是变成了“条”隐性控制“块”的工具、推动了职能部门纵向扩权?如果数字治理平台提高了“块”对“条”的影响能力,那么数字治理形式主义更多的是基层政府的主动行为;而如果数字治理平台是“条”隐性控制“块”的工具,那么数字治理形式主义更多的是自主性压缩下基层政府的被动应付之举。
因此,问题的关键在于辨析数字治理中控制权的实际配置情况。条块关系的背后实质上是权、责、利三个要素的配置情况。其中,行政权力的配置情况至关重要,其决定了相应的责任配置和利益配置。因此,本文从条块关系的视角出发,将控制权理论进一步延伸到数字治理领域之中,以县域内职能部门与乡镇政府的互动为切入点,探究数字治理形式主义的发生机制。控制权理论源于中的不完全契约问题,继而延伸到政府组织的研究中,被用来阐释科层组织间委托—代理关系的复杂性。政府治理中的控制权被操作为三个关键要素,即目标设定权、检查验收权、激励分配权。将控制权理论进一步延伸到数字治理领域,会发现有关技术的剩余控制权之所以重要,在于其一方面决定了数字治理中的条块关系,“条”与“块”之间谁掌握相对的技术控制权,谁就更能影响另一方的行动;另一方面,技术的权力结构构成了技术执行实践的关键情境,对行动者的角色定位与具体实践产生了深远影响。
因此,本文的分析框架包含以下两个关键要素:其一,技术控制权的生产与配置。借助于剩余控制权理论,本文同样将技术控制权具现化为目标设定权、检查验收权、激励分配权三个关键要素。技术控制权的配置情况界定了数字平台运行的基本权力关系与组织结构,也极大影响了职能部门与乡镇政府间的角色定位,并最终构成了技术执行的具体情境。其二,嵌入权力结构的技术执行实践。正如简·芳汀所言:“技术执行是认知、文化、结构和政治嵌入的结果,执行类似于‘情境的定义’(definition of the situation),或者一个问题的主观陈述,这个问题反映了行动者的感性认识和有限的理性思维。”技术执行的具体实践嵌入了技术控制权的配置结构中,影响了行动者的具体行动与实际的治理效能。技术控制权的配置影响了行动者之间的相互关系和相对位置。在此基础上,行动者也会根据所处位置选择相应的执行策略,以达到自身利益的最大化。不同的部门、层级政府和相关组织都可以视为行动者,由于权、责、利关系同样会形成特殊的行动者结构,不同的行动者基于自身利益和权力面对新的信息技术会做出不同的策略选择。如图1所示。

图 1 “技术控制—技术执行”的分析思路
“技术控制—技术执行”构成了数字治理平台保持运转的核心机制。在数字技术的运行中,“控制方”掌握相对的数字技术的剩余控制权,“执行方”则通过具体的数字工作来实现上级的行政意图。在“控制—执行”机制的延伸下,数字治理平台的运转往往构成一个层级式的长链条。在这个基于技术和制度而形成的长链条上,权力的分配极为复杂,每一个层级都拥有对相对下一个层级的控制权。也就是说,一个主体可能既是相对于上一层级的“执行方”,又是相对于下一层级的“控制方”。而在这个基于数字技术形成的长链条上,职能部门与乡镇政府构成了技术链条运作的末端,也是数字治理形式主义现象暴露的关键节点。
(二)研究方法与田野概况
本文的经验材料来源于2023年5月和8月在浙江省A区围绕数字治理开展的为期30天的实地调研。浙江省是数字化改革的先行地区,而A区则位于该省数字化改革的前列,是“省数字化改革示范区”。A区下辖10个镇、15个街道,常住人口约169万人,城镇化率达到84%。在2022年全省数字化改革双月评价中,A区均为五星,位列全省第一方阵。2023年,A区统筹推进全区42个数字化改革重点多跨应用场景建设,争创省定先行示范项目25个、市级试点应用7个。此外,尽管本文把A区作为主要表述对象,但自2023年以来笔者及团队在江苏、浙江和广东三地陆续开展了多次数字治理专题调研,发现该现象及发生逻辑在各地具有一定的普遍性。
具体而言,调研采用半结构访谈和实地观察的方法,对区、乡镇相关部门的干部以及基层村干部等进行了深入访谈。针对地方数字治理的整体情况,笔者对大数据部门、社会治理中心的工作人员进行了访谈;针对各数字化项目具体的运行情况,笔者选取了5个具有代表性的数字化项目,对职能部门的工作人员进行了访谈;针对数字化项目在基层的实际运行效能,笔者选取了1个乡镇、1个村庄、1个社区,对乡镇干部、村社干部以及网格员等基层工作人员进行了访谈。
三、技术控制权的生产机制与部门工作转型
将控制权理论延伸至数字治理领域,关于技术的控制权同样可以被分解为目标设定权、检查验收权、激励分配权三个重要维度。基于数字化项目的开发机制、数据和算法的垂直控制机制、议事协调机构的借势机制,职能部门实际上掌握了技术的剩余控制权,实现了纵向扩权与对下卸责,最终使得大量职能部门的业务工作通过数字平台向下传输至乡镇政府一级。
(一)技术控制权的三个维度
1.技术的目标设定权,指向数字化项目由谁开发、由谁建设的问题。技术的目标设定权包含两个关键的要素,即核心任务的明确与工作流程的设定。数字化项目能够立项的关键在于项目的功能性描述,即核心任务的明确。围绕核心任务,数字化项目才能构建形成“使用者—需求—场景—应用”的体系。在此基础上,数字化项目会明确设定标准化的工作流程。这套流程可以将抽象的建设目标和核心任务转化为更为具体的操作规则。而流程设定也进一步明确了人与事之间的关系,实际上构建了行动者之间的分工体系。
2.技术的检查验收权,指向数字化项目由谁运营、由谁维护的问题。在数字化项目建设完成之后,为了避免“重建设、轻运营”的问题,需要明确数字化项目的运营主体,确保数字化项目能够持续运行,达到其初始的治理目标。在这一过程中,数字治理平台形成的数据流至关重要。数字平台的建设隐含着大量日常工作数据的生产,既可以根据治理目标在系统中划定需要直接上传的数据信息,也可以直接查看由事件流程抓取所生成的日常工作数据。
3.技术的激励分配权,指向数字化项目由谁进行激励、由谁考核的问题。指标化的考核与排名往往被作为推进数字化项目持续运营的重要抓手。一方面,数字化平台运行所形成的数据流使得全过程的考核变得具有可行性;另一方面,考核与排名既是正向激励也是负向惩戒,精细化的指标考核体系作为数字平台运行中重要的附着制度,确保行动者必须按照工作流程行事。
(二)职能部门技术控制权的生产机制
将技术的剩余控制权引入县域治理的范畴内,可以探究县级党委政府、职能部门与乡镇政府三者间技术控制权的配置情况。在县域治理中,县级党委政府拥有县域最高政治权威,与职能部门、乡镇政府构成“委托—代理”的上下级关系。在理论上,职能部门和乡镇政府为同一级别,双方之间的关系也应为协同合作关系,在具体工作中相互协商、相互配合。然而,组织内部的权威关系受到控制权实际分配形式的影响,控制权的分配最终决定了职能部门和乡镇政府的相对位置以及相应的治理模式。实地调研发现,职能部门通过多重生产机制实际上掌控了技术的剩余控制权。
首先,基于数字化项目的开发机制,职能部门获得技术的目标设定权。整个数字化项目的开发方案由四个部分组成:其一,数字化项目的必要性;其二,项目的功能性描述;其三,和一体化数字平台之间的关系;其四,业务功能的核价。也就是说,数字化项目得以开发的核心在于专业化的业务需求,因此需要通过功能性描述来解析该项目的使用对象和应用场景。在县域治理中,职能部门是具体业务工作的履行主体,掌握职能履行的专项行政权力;而乡镇政府则是属地责任主体,面向综合性、兜底性的基层治理事务。因此,数字化项目的开发更多以职能部门为申报和开发单位,职能部门也由此获得了技术的目标设定权。根据大数据中心的信息统计,2023年A区计划新建数字化项目36个,运维类数字化项目73个,总计109个项目的建设单位均为职能部门。
其次,基于数据和算法的垂直控制机制,职能部门获得技术的检查验收权。纵向一体化数字平台建设或信息技术应用的运营,构成了职能部门进行垂直控制的技术契机。作为数字化项目的开发主体,职能部门不仅可以设计数字平台的模块与运行流程,也顺理成章地获得了技术应用的后台权力。一方面,职能部门可以通过信息技术的“对齐”与“同构”实现垂直控制,如对技术参数的设定、技术要素的连接进行统一规定;另一方面,职能部门可以通过数字治理平台实时获取乡镇政府的工作数据,并借助大数据技术和算法技术对数据流进行测算,生成相应的治理图像。
最后,基于议事协调机构的借势机制,职能部门获得技术的激励分配权。在我国“条块结合,以块为主”的组织体制中,职能部门需要借助县级党委政府的权威对下级政府施加考核激励,以此加大自己推动工作的力度。在当前的县域治理中,数字化工作成为各地政府的中心工作之一。其中,议事协调机构作为非常规的官僚组织体系,成为职能部门推进数字技术、获取治理资源的重要抓手。议事协调机构往往由县委主要领导担任组长,分管领导担任副组长,根据具体事务确定主导部门和成员部门。多部门的合作与主要领导的牵头为主导部门高位推进数字治理平台提供了治理资源。通过议事协调机构,职能部门就可以获得领导的注意力,将数字治理平台的推进转变为党委政府的政治任务。下级党委政府因此面临着强激励,他们不是完成行政业务,而是在完成上级党委政府下发的政治任务。
(三)技术控制权配置与部门工作转型
职能部门掌握技术的剩余控制权后带来了一系列的连锁反应。借助技术的剩余控制权,职能部门完成了权力的纵向扩张,同时也使得职能部门的业务工作、管理方式和履责方式都发生了一定变化。
第一,职能部门业务工作细化且下沉。技术的目标设定权使得职能部门可以对业务工作进行进一步细分,业务工作的颗粒度不断提高。在数字治理平台中,各项业务工作都被分解为各个功能模块,每一个功能模块都有具体的、规范化的流程设定。在传统的报表制度中,职能部门从下级政府所获得的数据信息是有限的;而职能部门掌握了技术的目标设定权以后,也就拥有了修改系统、扩张数据信息的权力。对于职能部门而言,只需要在数字平台上多设计一个功能模块,就可以获取更多、更细致的信息。这变相强化了基层政府属事的责任,也使得基层需要填报的数据信息不断膨胀。正如A区大数据中心的干部所言:“各个部门都在开发数字化项目,都在追求颗粒度,一竿子插到底的事情越来越多。现在的问题是,数字化变成了一种表现形式。表都到手机里去填,本质上是工作体系越来越细分,越来越下沉。”(20230817SZ)
第二,职能部门管理方式变化,从结果管理转向过程管理。技术的检查验收权意味着职能部门可以使用一组专业方法、技术、工具和标准,对下级政府政策实施的进展程度进行精细化的管理。过去,职能部门的管理方式更多是结果管理,也可以说是一种目标管理,下级单位可以自我管理、自我配置资源。当前这种过程管理则对政策执行过程进行监督和管理,以确保政策结果的实效性。一方面,数字平台使得政策执行过程可视化,使得传统的、文书式的痕迹管理迭代为线上的、影像化的痕迹管理;另一方面,数字平台也使得政策执行过程可量化,使得过程性管理方式具备了可操作性。职能部门可以将整个政策执行过程转换为技术系统的关键变量,进而对下级政府的工作量与工作进度进行一系列精细化的指标管理。以网格平台为例,A区某乡镇网格部门的干部说:“在乡镇,网格就是专门的协调部门。自从网格部门独立之后,工作量越变越大,越来越‘卷’。上级给出的考核要求也越来越精细,考核内容越来越多。有的时候工作感觉很无力,很多事情不好处理。其他科室有时候不会操作,我们还要帮忙。不帮忙怎么办?系统里有时限,逾期了,考核就扣分。”(20230516ZX)
第三,职能部门履责方式转型,从实质治理转向考核监督。随着部门掌握了技术的激励分配权,职能部门履责的方式发生了重大改变,从主体责任变为监督责任。在传统治理结构中,职能部门和乡镇政府都需要直接处理基层治理事务,履行相关的专业化职能。但职能部门依托于县级政府和议事协调机构的赋权,就可以通过督查问责、激励惩罚强化其向下监督的权力。一旦乡镇政府不重视数字化工作或工作进度相对落后,牵头部门能够通过向县委领导抄送工作报告,以此争取领导的注意力,从而对乡镇实施更强的施压手段。这样一来,乡镇政府成为任务的执行主体,而职能部门则通过考核监督完成自身的职责。以“智慧城管”平台为例,2023年A区城市运行中心开始对“智慧城管”平台进行流程改造,要求镇街一级成立城运分中心,区城市运行中心将派单职能下移到镇街。在过去的派单模式下,镇街只是处置单位,不需要承担主体责任,一旦出现责任主体不明的工单,区一级很难要求镇街进行兜底。现在,镇街成为派单的责任主体,必须现场核实该部件的责任单位,一旦出现无人认领的问题,镇街无法卸责,只能代为整治。流程改造后,区城市运行中心原本负责派单的几名坐席员全部转为负责监督考核,部门实际上成为一个纯粹的监督和考核组织。
四、嵌入权力结构的技术执行:数字治理形式主义的发生逻辑
(一)基层政府技术执行的实践情境
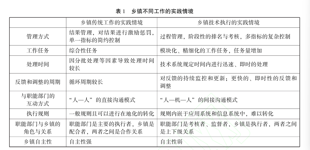
职能部门对技术控制权的实质性掌控带来了两个直接的影响:一方面,技术执行的主体从职能部门转向基层政府,基层政府承担了技术执行的主体责任;另一方面,基层政府的技术执行实践嵌入集中型权力结构中,基层政府在自主性收缩的同时不得不应对日益膨胀的数字治理任务。区别于传统治理中较为分散的权力结构,职能部门对技术控制权的掌控塑造了一种集中型的权力结构。集中型权力结构是指技术的控制权被上收到职能部门一级,而相应的工作责任则下放到乡镇,乡镇政府在自主权收缩的同时属地管理的责任却不断膨胀。集中型权力结构构成了基层政府技术执行的实践情境,并带来了基层工作的诸多变化,详见表1。

首先,基层数字治理任务不断膨胀。当职能部门成为技术的监督者,乡镇就成了主要执行者;职能部门进行纵向扩权与向下卸责,也必然带来乡镇治理任务的膨胀。总体来说,乡镇需要在数字治理平台上完成的任务有两种。一种是需要乡镇将日常工作任务在数字系统内复写并上传,包括各个条线的档案上传、数据归集等,一些软性的基层工作因此转化为硬性的数字工作。而且,由于各个条线部门开发的平台不互通,很多数据需要重复上传,这无疑加重了乡镇的工作负担。另一种任务则是数字治理平台流转到乡镇一级的工单,如信访平台、12345便民服务平台、智慧城管平台以及网格化管理平台等。来自不同部门的诉求通过这类数字治理平台传导到基层政府,“上面千条线”的压力由此聚集到基层政府这“一根针”上。在实地调研中,对A区某乡镇需要填报的数字平台进行了统计和汇总,发现该乡镇需要上报信息的数字治理平台总共有45个,包括团委工作、宣传文明、文化体育等13个大类。这些平台的信息更新频率从每周一次到每月一次不等,该乡镇不得不配置了9个工作人员分工负责这些数字平台的填报工作。
其次,基层工作的处理时间与反馈周期大幅度缩减。在技术系统的目标设定中,职能部门往往对数据和工单的上传周期进行了细致的规定。这种过程化的监控迫使乡镇必须在技术系统的规定时间内进行迅速且及时的处理,并且对职能部门下发的任务进行持续反馈,否则技术系统就会自动地“飘红”“预警”。在常规工作中,乡镇与职能部门之间的沟通是一种“人—人”之间的直接沟通模式,因此常规工作往往反馈和调整的循环周期较长,同时处理时间也有较大的弹性。而数字治理平台则改变了这种沟通模式,乡镇与职能部门之间的沟通变为“人—机—人”之间的间接沟通模式,事务处理时间的弹性大幅降低。一位乡镇干部说:“平台有的是信息填报,有的是下发工单。信息填报有时是重复的,工单有时也会重复。最麻烦的是不知道什么时候会下发工单,只能安排人去盯着平台。光是可能下发工单的平台就至少有5个,民生E点通、智慧城管、基层治理四平台、矛调平台、‘五水共治’平台。这么多平台,我们基层真的没办法,不盯着就要超时,这些平台的时限还不一样,你得根据时限来处理问题。”(20230517ZPA)
最后,基层工作的执行规则僵化。正如前文所言,职能部门在数字化治理平台中设定了一套标准化的工作流程,而围绕这套工作流程所形成的精细化考核体系则迫使基层干部必须按照标准规则来行事。职能部门对这些关键变量进行量化赋分,并周期性地围绕考核体系进行排名。传统基层工作可以对工作的执行规则进行适应性的转化,而数字治理平台则将工作规则内嵌于应用系统和信息系统中,基层的工作人员几乎难以进行适应性转化。这套硬性的工作规则高度压缩了基层政府的自主空间,使得其面对具体事务的自主裁量权收缩。以A区的网格化管理平台为例,职能部门将网格化管理的标准流程分解,并提炼为6个关键变量:事件上报优质率、事件处置优质率、指挥端登录率、 “领导通”活跃率、事件签注质量和视联网畅通率。职能部门会周期性地基于网格系统的数据对镇街进行晾晒排名,考核竞争非常激烈,往往是小数点后两位的竞争,镇街只能围绕这些关键变量再对村社网格员进行严格考核。
(二)基层数字治理形式主义的生成与表征
集中型治理结构带来了乡镇工作的诸多变化,也进一步形塑了乡镇在面对数字治理任务时的达标逻辑。一方面,由职能部门实施的强考核迫使乡镇不得不完成数字治理平台的各项指标;另一方面,对于乡镇而言,由职能部门建设并主导的数字治理平台并不构成乡镇的工作政绩。乡镇不是主动的建设者,而只是一个被动的执行者,这决定了乡镇在执行数字任务时的弱自主性与被动心态。强考核与弱自主性共同导致了乡镇的达标逻辑,即“只要完成考核指标即可”。
同时,乡镇在技术执行过程中始终面对两个矛盾,这两个基本矛盾共同形塑了乡镇技术软性执行的逻辑。其一,膨胀的数字治理任务与乡镇有限治理资源之间的矛盾。在数字治理平台不断增加的过程中,乡镇的整体治理资源却没有发生较大变化。其二,数字治理平台的精细治理模式与农民生活逻辑和乡村半正式治理逻辑之间的矛盾。乡镇绝大多数治理事务是复杂的、整体性的、不规则的,农民的生活逻辑和乡村半正式治理逻辑相互契合,可以较低成本地将事务就地化解。数字治理平台则试图将治理事务进行规范化的、精细的分类,对于乡镇而言这无疑提高了治理成本、增加了治理难度。
因此,乡镇政府技术执行的行为逻辑可以被总结为“达标逻辑下的软性执行”,数字治理形式主义由此生成,并突出体现为以下两种情况。
第一,因数字治理任务的规模和实施成本而产生的应付式形式主义,如敷衍应对、流程化约、制造数据与事件等。实地调研发现,如果基层干部按照各个数字治理平台设定的标准化流程来工作,合规化的工作就会占用基层干部大量的时间。在数字治理实践中,合规化本身构成了数字治理平台的隐藏工作量。作为平台建设者,职能部门考虑的是数字平台中的绝对工作量是否合理;而作为平台执行者,乡镇干部考虑的则是数字平台增加了多少相对工作量。对于乡镇干部而言,许多治理事务本可以通过更低的成本来完成,而其一旦上了平台,就需要按照标准规范来完成工作。也就是说,简约工作与合规工作之间的成本差值构成了基层干部应付数字工作的心理动因。而当多项数字工作叠加时,应付工作便成了基层干部面对海量数字治理工作的无奈之举。A区的“五水共治”平台由乡镇的主要领导担任辖区范围内的河长和湖长,需要领导定期巡视并在平台上传工作照片,对平台上的工单进行批示。如果按照标准流程来走,工作开展的成本太高,而乡镇主要领导也没有相应的时间和精力。于是,某乡镇将该平台的所有工作都交给一个年轻干部来做。通过登录多个不同账号,该年轻干部一个人包揽了巡查、拍照、事件上传、事件批示、事件办结等工作流程。这样一来,对于基层干部而言,既完成了河湖巡察,又使工作的成本大大降低,同时数字平台上的流程也完全合规。
应付式数字治理形式主义的核心机制是数字治理平台对可见性的改造。正如前文所言,在数字治理平台上,乡镇与职能部门之间的沟通由“人—人”变为“人—机—人”。也就是说,职能部门所能获得的信息并非由乡镇直接提交,而是经过了技术系统对执行者的行动的再次解读。在数字治理平台上,执行者的每一步行动都必须符合内嵌于平台内部的规则,其所有行为都受到技术系统的监测。但是,一旦执行者摸清了技术系统运作的内部规则,就可以针对技术系统的需要去产出数据和结果。由于有了系统对人的行动的可视化解读,不可视化的部分就会被忽略,这种应付行为便可以持续运作下去。
第二,因数字治理任务的时效性和实施难度而产生的避责式形式主义,如制造亮点、拼凑材料、选择性上报等。在数字治理平台上,很多治理事务被均等分类,但在治理实践中难度差异却很大,许多治理事务需要以情感性、非正式的工作方式来化解。而且,基层由于能力和客观条件的限制,乡镇也难以保证在规定时间内完成治理目标。在数字平台“因事定责”的治理逻辑之下,为了避免考核失败的风险,乡镇不得不通过多种避责行为实现责任的最小化,为自身拓展自主治理空间。“基层治理四平台”纳入了22个大类、241个小类的治理事务,包括信访维稳、矛盾纠纷、城市管理、治安隐患、食药安全、工商监管等。不同治理事务的难度差异较大。其中,仅就城市管理类而言,垃圾处理、汽车违停这类事件的上报和处理难度要显著低于设施损坏类。对于乡镇而言,垃圾处理类的事件可以在几个小时内要求环卫队处理完毕,而一些大型的设施损坏需要系统性的维修,涉及多个部门之间的协调,几乎不可能在系统规定的时限内修缮完毕。因此,一些乡镇要求村社网格员不得上报这类难以处理的事件,只上报好处理的事件。
避责式数字治理形式主义的核心机制是长工作链条所产生的信息不对称。任何政策自上而下的执行过程中都存在科层制损耗,并产生相应的信息不对称问题。数字治理平台的内部运作机制是基于科层制逻辑来建立的,制度化的流程管理也可以被视为一个长工作链条。工作链条越长,所涉及的层级越多,因为信息不对称而产生的博弈空间就越大。在网格化管理这类数字治理平台中,工作链条长、参与主体多、涉及事务宽泛,也就赋予了基层干部相当大的博弈空间。为了实现避责,在难以完成考核要求时,基层就会选择性执行,用亮点遮掩短板,拼凑相关材料,甚至夸大实际效果。
总体而言,数字治理形式主义的背后是技术反向适配的悖论。在条块关系的视角下,数字平台本身也是部门利益的一部分。借助技术的剩余控制权,职能部门的纵向权力实现了进一步扩张,基层政府的技术执行实践嵌入集中型权力结构中。在达标逻辑和软性执行逻辑下,基层政府会选择以考核指标为导向进行策略性实践,数字治理形式主义因此生成,并突出表现为应付式数字治理形式主义与避责式数字治理形式主义两种类型(见表2)。最终,虽然数字治理平台是为了更好地方便基层的实际工作,结果为了让数字治理平台运转起来,基层却需要做大量的形式主义工作。

五、结论与讨论:如何化解数字治理形式主义
在治理数字化转型的背景下,数字治理形式主义成为当前基层治理的一大弊病。在县域治理的范畴内,条块关系可以被具象化为职能部门与乡镇政府之间的互动和博弈。职能部门通过数字平台进行技术控制,实现了纵向扩权与对下卸责,大量部门业务工作通过数字平台向下传输。基层政府被置于集中型权力结构中,面对上级部门的强动员和强考核,不得不采取策略来应对不断膨胀的数字治理任务。同时,数字技术改造了基层工作的可见性,使得基层政府可以对硬性数字任务进行软性执行,从而减轻过重的数字负担。在条块关系的视角下,数字治理形式主义是职能部门隐性控制与基层政府软性执行的共同结果。
目前,中央基层减负政策已经在各地开始贯彻执行。实地调研发现,中央减负政策确实在很大程度上取得了成效,各地通过限制晾晒排名和千分制考核、禁止将信息化建设纳入考核等方式改善了数字治理形式主义的问题。然而,当前各地的减负工作也面临一定困境,尚未真正触及数字治理内部的权力关系。因此,要化解数字治理形式主义、实现基层减负,还需要进一步以数字技术实现对条块关系的调适,改变当前基层政府在条块关系中的弱位角色。
第一,应当在一定程度上对部门的技术控制权进行限制,合理配置县域内部的权力关系。在国家治理现代化转型的背景下,应当合理配置县域治理内部的权力关系,尊重条块功能分化的制度设置。技术的控制机制如果被过度使用,不仅会导致基层陷入过度动员的困境,也不利于发挥部门常规治理的优势。当前的县域治理所需要建立的是更加均衡化的任务配置体系,所需要强化的是各级政府的常规治理能力。具体而言,一方面,对部门技术控制权的限制需要把控部门开发数字治理平台的数量。县域政府可以以信息化项目的立项和审批为抓手,对职能部门的信息化项目进行数量控制。另一方面,县域政府需要对职能部门的数字治理平台进行阶段性的审核,避免职能部门通过数字治理平台向下过度传输治理任务。
第二,应当明确数字治理平台的工具导向,避免职能部门通过数字治理平台对基层施加刚性考核。数字治理平台的推进思路应当是“以用促进”而非“以督促进”。以强力考核推进技术系统的方式会导致整个数字系统变成自循环的监控体系。只有使用者觉得好用,技术系统才不会被“应付式完成”,技术体系才会真正嵌入基层治理当中,产生的治理数据才有进一步分析的价值。对于基层使用者而言,数字治理平台的最终效果应当是减轻基层工作负担而非增加其工作负担。
第三,数字技术的应用应当赋予基层更大的自主空间,需要对部门数字化应用的开发和推进工作进行规范。数字技术最主要的使用者就是基层的工作人员,因此应当以基层工作者的实际需求和使用体验出发,对数字治理平台进行适应性的迭代和更新。只有给基层工作以更大的自主空间,基层工作人员才能够去回应社会中的内生治理事务,技术体系与社会事务之间才能够形成真正的正向循环。数字应用只是一种工具,其目的不在于彰显应用本身的存在感,而应当以基层工作人员的实际需要为标准,设计符合基层需要的数字技术系统。
最后需要说明的是,本文在研究方法和研究视角上还存在进一步推进的空间。在研究方法上,本文所主要调研的是东部地区的县域,代表的是治理资源相对丰富、数字化转型起步较早的区域,缺乏对中西部区域的考察。在研究视角上,条块关系视角聚焦于数字治理内部各主体间的互动和博弈,但数字治理形式主义的发生也是多重因素综合作用的结果。无论是技术本身的适配性,还是技术与制度的互构关系,都高度影响了数字治理的实际效能。只有将这些因素共同纳入考虑,才能够解释为何在同样的地区,不同数字治理平台的实际效能和形式主义程度并不相同。相应地,要破解数字治理形式主义的问题,技术的迭代以及制度的适配也同样至关重要。