摘要:大陆法系国家或地区之民法典中大多有“雇佣合同”的规定,但我国《合同法》有名合同中无“雇佣合同”的规定。我国自社会主义改造完成后至上世纪80年代,“雇佣”消失于社会生活,“雇佣”亦未成为官方中性用语。正视“雇佣”,并在民法典中重置雇佣制度,实有必要。雇佣合同与劳动合同之关系直接反映为民法与劳动法调整雇佣关系的定位与理念,亦反映了两者的关联与区别。雇佣合同制度与理论的提升,对于劳动合同制度与理论,对于其他劳务类合同,如承揽合同、委任合同,皆有促进作用。
关键词:民法典;雇佣合同;劳动合同
来源:《法学家》2016年第6期“专论”栏目。
从历史脉络看,大陆法系国家和地区先有民事雇佣契约,后有劳动法上的劳动契约。民事雇佣契约与劳动契约相辅相成,两者既有区别,亦相互联系。我国现实法律实务中广泛存在的“劳动关系认定”“劳动关系与劳务关系”问题,实质上就是雇佣合同与劳动合同的区分问题。没有雇佣合同之法律规范,如何区分劳动合同与雇佣合同?没有雇佣合同理论,又如何准确审理雇佣类纠纷问题?早在上世纪90年代初,《合同法》草案中曾将“雇佣合同”作为一种有名合同予以规定,但由于各种原因《合同法》最终并未规定雇佣合同。市场经济制度的深度发展,以及我国民法上的雇佣行为和劳动法上的雇佣行为渐趋活跃的现实,需要建立民法上的雇佣合同制度,亦需要建立更加理性的劳动合同制度。借助民法典编纂工程的启动,笔者期望中国社会中出现的雇佣现象、雇佣关系,亦如法典系国家一样,既有民事法律的雇佣规范,又有劳动法律的雇佣规范予以调整与规制。
一、雇佣合同的历史考察及其与《合同法》失之交臂
(一)雇佣关系存在的历史与中国社会雇佣现象的中断及其复苏
“供给劳务,换取生活所需,系人类发展上相当基本而原始之谋生手段。在此意义上,雇佣堪称最为重要之劳务契约类型,民法将其列为劳务契约类型之首,本属良有以也。”雇佣现象历史悠久,它是人类社会中交换关系的一种类型,我国古代即存在雇佣关系,“陈涉少时,尝与人佣耕,辍耕之垅上,怅恨久之曰:苟富贵勿相忘。佣者笑而应曰:若为佣耕,何富贵也?”《史记》所记载的为人佣耕即典型的中国农业雇佣现象,“雇佣劳动到宋时发展至高峰。农村之无产客户常为富户充当雇农,孙应时《烛湖集》卷一一有:‘侨居黄岩,未习其俗,市田皆得瘠土,公教庸保力耕。’”宋代除农业雇佣外,还存在大量的手工业雇佣,手工业的发达亦是宋代商品经济发达的基础,《清明上河图》所展现之交易繁荣就是手工业发达的表现。宋代手工业中的雇佣现象已经与传统农业雇佣有了一定的差异。宋代已存在制茶、铁铜铅锡等矿冶、陶瓷制造等各类手工业生产,并且这些早期“资本主义”萌芽性质的手工业生产雇佣了大量的雇工,但是,这些雇佣关系是由封建律法调整。
马克思在论述雇佣劳动和资本关系时指出:“工人只要愿意,就可以离开雇用他的资本家,而资本家也可以随意辞退工人,只要工人使他不能再获得利益或者不能使他获得预期的利益,他就可以辞退。但是,工人是以出卖劳动为其工资的唯一来源的,如果他不愿饿死,就不能离开整个购买者阶级即资本家阶级。”在工业革命后的雇佣劳动关系中,双方当事人都体现出一定程度的自主性和自愿性,形式上去掉了强迫劳动的痕迹并经由契约制度得到法律保护,“劳动契约仿佛是由双方自愿缔结的。但是,这种契约的缔结之所以被认为出于自愿,只是因为法律在纸面上规定双方处于平等地位而已。”工业革命三百多年来,人类并没有摆脱雇佣劳动方式,而且这种雇佣劳动将长期存在。只不过,在欧洲大陆国家,通过节制资本、议会民主以及社会主义运动,使得雇佣劳动之“剥削”程度大大减轻,尤其是福利国家政策的推行,使得社会公平公正得到极大改善。但是,雇佣劳动短期内不可能消灭,资本与劳动利益上的冲突不可能被消灭,由此,调整资本与劳动关系的法律将长期存在。到工业生产资料之公有,旨在遏止私人财富的膨胀。因此,“雇佣”几乎成为不正义的化身。
改革开放以来,市场发育使得劳动力市场得以正名。“历史选择了‘劳动合同制’作为劳动制度改革的突破口,在1992年中国社会主义市场经济体制的改革目标确立前的几年里,劳动合同制作为劳动制度改革的重要内容,对改革新中国自1956年工商业改造完成后形成的‘统招统配’‘一定终身’的劳动用工制度,对推动劳动力市场化改革起到了潜移默化的作用。”劳动合同制的实施旨在打破“铁饭碗”,旨在实现从身份到契约的转变。如果观察市场经济国家和地区,通常先有雇佣关系,再有雇佣契约制度;先有雇佣契约之社会化,后有雇佣契约向劳动契约之转化。我国的劳动合同制度是在没有雇佣关系,没有雇佣合同的背景下,由政府之手发力酝酿雇佣关系产生的。虽然早在上世纪90年代,民法学者房绍坤在分析国外相关立法时提及了雇佣概念,认为:“随着我国雇佣劳动制的不断发展和完善,从立法上确立雇佣人的责任已成为必然趋势。”及至今日,我国官方尚未明确使用“雇佣”概念。
(二)中国“雇佣契约”入编民法与劳动契约制度分立的历史考察
清末民初,各省都存在着不同的雇佣习惯,雇乳母、雇长短工都有不同的地方习惯。《大清民律草案》计1569条,其中债编之第九节,自第717条至733条为“雇佣”。《大清民律草案》之“雇佣”规范内容全面,法理清晰,及至一百多年后的今天亦可借鉴。其中,雇主受领迟延、解约预告及雇主证明义务皆为后世所承袭。北洋政府时期,《民国民律草案》起草完毕,雇佣自第574条至第589条,内容上与《大清民律草案》之雇佣规范并无太大区别。上世纪20年代前的两部《民律》(草案)皆对雇佣作出了较为详细的规定,但这两部草案皆未颁行。该时期,中国是一个完整的农业国,传统农业雇佣习惯发挥着更大的作用,民间雇佣契约经常转化成雇佣习惯规范。而上海等大城市已经存在相当的城市工商业。城市工商业雇佣在上世纪20年代仍处于雇佣自由阶段,“旧上海资本主义企业中的雇佣制度,大致分两种:一种是资本主义自由雇佣制度,其主要形式有招工头制、私人介绍、招考、聘用制以及临时工制;另一种是特殊雇佣制度,主要是包工制、学徒工制、养成工制、包身工制。后一种雇佣制度具有超经济强制性质,工人所受剥削和压迫更为严重、社会地位更为低下……”。农业雇佣的社会习惯和工商业雇佣自由的政策导向,直接影响北洋政府时期的《民国民律草案》与《大清民律草案》中的雇佣皆体现出雇用人与受雇人间的雇佣自由导向。
民国时期之劳工立法与民事立法将雇佣关系分由雇佣契约与劳动契约制度予以规范,体现了时代潮流,亦反映了雇佣契约与劳动契约之差异。早在上世纪30年代,史尚宽分别担任劳动法起草委员会委员和民法起草委员会委员,他在阐释雇佣契约与劳动契约彼此关系时指出:“法律上明白区别劳动关系与雇佣关系,以德国劳动契约法草案为嚆矢。盖德国民法第611条规定雇佣契约为一方给付劳动一方给予报酬之契约。纯为独立的两个经济行为者间之经济价值之交换。而劳动契约法草案第一条则表明受雇人对于雇佣人之身份的从属的关系。”上世纪30年代,中国战争频仍、社会秩序大乱,绝无欧洲大陆国家市场经济发育规律中之个人本位、社会本位问题,亦无法律社会化问题,更无雇佣契约向劳动契约过渡之社会土壤,之所以采如上立法例,依笔者揣测,更多是立法专家之先见,或者更多是立法者已经站在世界法学前沿。不过,雇佣契约、劳动契约分别纳入民法、劳动法范畴,几乎成为今日东亚国家和地区之普遍立法例。
(三)《合同法》起草中的“雇佣合同”草案及“雇佣合同”与合同法之失之交臂
上世纪90年代,《合同法》(草案)在起草过程中有不同的版本,其中梁慧星等组织草拟的《中华人民共和国合同法(建议草案)》颇有影响,在之后立法过程中,该草案亦发挥了重大作用。该建议草案之第29章,从第444条至第460条,为“雇佣合同”。这是新中国成立后法学界第一次将“雇佣”写成法律条文。《合同法》(草案)官方版本中亦含有“雇佣合同”,之后因各种原因,雇佣合同作为有名合同最终与《合同法》无缘。
何种原因致使“雇佣合同”与《合同法》失之交臂?无外乎主观原因和客观原因。客观原因是,1956年社会主义改造之后,从农业到工商业彻底取缔了存在“雇佣”的社会土壤,甚至在理论导向上认定雇佣与剥削、压迫有着不可分割的关系,长久以来,不止于法学界,中国社会科学领域对于雇佣都讳莫如深。1986年,国营企业开始实行劳动合同制改革,启动了劳动力市场化变革进程,但官方一直未使用“雇佣”名词,而以“用工”或其他名词替代。主观原因是《合同法》(草案)有关“雇佣合同”一章的规定几乎替代了劳动立法。许多内容属于劳动基准法所应规范的内容。举例而言,建议草案之第445条规定,“当事人可以约定试用期,但试用期最长不得超过3个月。”且不说清末民初之民事立法中对于“雇佣”皆未设置“试用”规范,即便尝试设置这样的试用期规范,我国历史习惯和社会习惯是否存在“3个月”的强行限制?单就私法的属性看,尤其是雇佣合同多属于私人雇佣、传统农业雇佣,亦是国家公权力不易渗透的领域,如何实施3个月的限制?建议草案之第450条规定,“合同中约定的报酬,不得低于法律、法规规定的最低标准。合同中未约定报酬或者约定不明的,国家有关机关规定有报酬标准时,从其规定,无规定的,参照市场同类劳务报酬标准给付。但依习惯或者当事人约定无偿提供劳务的,不在此限。”亦如与我国历史上民事立法中的“雇佣”相比较,债法上的雇佣皆为劳务给付与报酬给付之对价,条文中一般不涉及报酬标准问题,更不会提及“法律、法规规定的最低标准”,最低标准必然为劳动法上之最低工资标准。我国劳动法上的经济补偿金相当于其他国家和地区有关劳动立法之资遣费、遣散费,民事雇佣契约中双方可以约定资遣费用,但民事立法很少涉及此类内容,民事立法主张雇佣自由、解约当然自由。建议草案之第459条所规定的补偿金掺杂了过多的社会因素与非私法要素,且直接使用了与劳动立法一致的“经济补偿金”概念。
二、我国雇用合同立法阙如背景下劳动关系与劳务关系认定误区及问题点
(一)程序救济中劳动关系与劳务关系认定之主观随意性
自1987年我国劳动争议处理制度恢复以来,我国形成了劳动争议仲裁前置于诉讼的劳动争议处理格局。1994年,《劳动法》颁布后,劳动争议处理所依据的实体法逐渐增多,尤其是2007年《劳动合同法》颁布实施后,劳动仲裁机构和人民法院所受理的劳动争议案件大幅增加,其中,一大类案件是属于“劳动关系认定”纠纷。有辨析“劳动关系”与“劳务关系”的纠纷案件;有判断劳动者主体是否适格的案件,如经理、董事是否属于劳动法上劳动者;有判断雇主是否属于劳动法上用人单位的案件,上述程序救济中出现的种种问题,实质上是适用民法与适用劳动法的根本问题。“我国《劳动法》和《劳动合同法》均未就劳动关系的涵义作出规定,造成实务中劳动关系的认定以及劳动法适用的困难。因此,劳动关系的内涵及其判断标准仍是劳动法理论和实务的一个重要课题。”适用民法和适用劳动法对于抽象意义上的雇主和雇员而言,将产生迥异的法律后果,如适用民法,雇主无需为雇员缴纳各类社会保险费用,雇主解雇劳动者亦无需考量社会政策,无需考虑任何解雇保护要素,更不可能有劳动监察的介入;而适用劳动法,雇主在履行其劳动法上雇主“私法”义务的同时,将承担更多公法上的义务,不止于缴纳社会保险,还有用人是否存在歧视问题,解雇的社会正义等问题。在程序救济中,相对于雇员而言,认定其与雇主的关系为劳动关系较为有利;相对于雇主而言,认定其与雇员的关系为劳动关系则处于不利地位。因此,劳动关系的认定直接决定适用什么样的实体法,直接决定雇主承担什么样的法律责任。
“在我国则更多纠结于‘劳动关系’与‘劳务关系’的区分。这些看似相差较大的问题,实质上均属于‘劳动法上的劳动者’问题,即以界定劳动法上的劳动者为目的,塑造劳动法上的劳动者理论。”之所以“纠结”于劳动关系与劳务关系之认定,除却上述雇主与雇员所承担不同法律后果外,还有两特殊情形需要关注:其一,我国处于经济转型期,属于典型的发展中国家,二元社会所造成的工人与农民身份差异仍将长期存在,认定劳动关系与劳务关系纠纷案件中大量牵涉“农民工”这一大类特殊群体,农民工与包工头间的关系经常在“劳动关系”与“劳务关系”间颠来倒去;其二,我国劳动社会保障法领域法理单薄,私法与公法间关系混沌。以缴纳社会保险费及参加社会保险为例,本属于公法范畴,本不会因程序救济中的法官、仲裁员的“认定”而影响当事人是否成为社会保险上当事人,也不应发生农民工打工受到伤害,却因法官和仲裁员“认定”为“劳务关系”从而无法认定工伤的情形。在高度产业化的发达国家和地区中,社会保险关系属于公法关系,不会被程序救济中的“认定”所左右。而我国现实生活中常常发生当事人间的关系被认定为劳务关系后,工伤保险待遇、养老保险待遇落空的现象。“劳动关系之在人类历史上首次成为人类社会之大量的、普遍的现象,是工业革命之结果。不过,工业革命在其发展初期并未对法律上层建筑造成太大的变革,在工业革命初期,从属性劳动者与企业主间之法律关系仍是适用当时欧洲复活且被各国所继受之罗马法,雇佣关系在该法律概念体系中,基本上是被视为一纯粹的财产给付交换关系……”。第二次世界大战后,各国劳工立法皆改变了雇佣契约中单纯的财产给付交换关系定位,逐渐转换成劳动契约理念,通过制定劳动保护法规,通过契约之社会化或制定劳动契约法,利用团体协约(集体合同)制度促进劳资冲突中的合作,实行社会保险政策、建构劳工法庭等一系列措施,使得劳动关系越来越客观。笔者认为,劳动关系是经济基础层面之存在,如同其他被法律调整之社会关系一样,它不可被“认定”与“否定”。而我国现行劳动争议仲裁、诉讼程序中的劳动关系认定,是在劳动关系与劳务关系的选择中进行主观判断,增加了过多的随意性。
(二)劳动争议程序救济中认定为劳务关系后的困局
我国劳动争议处理程序因劳动仲裁程序前置于诉讼程序,形成了独特的“一裁二审”救济程序。一般情形下,劳动者申请劳动争议仲裁中,存在大量的劳动关系认定案件。一部分被认定为劳务关系的案件,在劳动仲裁已经开庭审理的前提下,劳动仲裁机构之立案机构与仲裁审理机构即存在明显的自我否定。换言之,劳动仲裁机构在审理一起不是劳动纠纷案件的争议,在诉讼程序中同样如此。目前,我国沿海地区和经济发达地区的基层人民法院和部分中级人民法院都设置了劳动争议审判庭,这些审判庭都受理确认劳动关系的案件,假若认定为劳务关系,在劳动争议审判庭继续审理该类案件便不可能。立案时属于劳动争议案件,经审理后的“认定”极有可能成为劳务纠纷案件。
何为劳务关系?劳务关系是一大类社会关系的总称,民法的历史和现实中不存在独立的、明确的劳务契约。邱聪智认为,债之标的,亦即债务人之行为,在于提供劳务者,是劳务性契约之债,依各种债之规定,其类型可分为:雇佣、承揽、旅游、出版、委任、经理人及代办商、居间、行纪、寄托、仓库、运送营业、承揽运送等。上述不同的契约中皆存在劳务关系,显然,我国劳动争议处理程序中的劳动关系与劳务关系认定并非全指所有类型之劳务关系,而是专指劳务关系中的雇佣。大陆学者亦有类似的提法与归类,王轶将该类社会关系中的合同定性为“提供服务的合同”,分承揽合同、建筑工程合同、运输合同、保管合同、仓储合同、委托合同、行纪合同、居间合同等只是欠缺最为基础性的“提供服务”的“雇佣合同”。雇佣合同作为基础性劳务类合同,与其他劳务类合同存在着共性与差异点。“即便不是雇主有意将雇佣劳动伪装成承包或委任等契约劳动形式,随着越来越迅捷的技术革新以及来自开放市场的强大竞争压力,原本以精细分工、流水线作业以及金字塔式垂直管理结构为特征的福特主义生产模式也正在无声息地发生着一系列复杂的改变……越来越多的就业者将被排除在工伤保护的大门之外——他们仍然是以劳动(而非资本)为主要(或唯一)谋生手段,仍然无法回避劳动过程中必然会存在各种事故风险,无力应对这些风险,更无力实现真正的自我保障。”由此可以得出,劳务关系属于一系列需要付出体力、脑力劳动或提供服务类的社会关系,既包括雇佣关系,亦包括承揽关系、委任关系,居间、代理、演出等皆属于劳务关系的范畴,各国民法中从未有笼统的劳务契约称谓。确认劳动关系与劳务关系应当说是一个不准确的表述,或者说一个不科学的表述。
(三)劳务关系——雇佣合同纠纷的审理缺乏法律规定和法理支撑
在劳动关系认定的程序救济中,显然存在这样的事实,总有一部分当事人申请确认的劳动关系最终被认定为劳务关系,也就是认定民事雇佣关系。这种劳务关系,专指民事雇佣合同。但是,在我国《合同法》的有名合同中,“提供服务类”的合同没有雇佣合同一类,这样的合同纠纷只能按照合同法之一般原则进行审理。换言之,法官对于雇佣合同纠纷之审理实际上是无法可依。而现实生活的生动远非法律制度之呆滞,我国各地法院近年来受理了大量的民事雇佣合同纠纷案件,其中,司法审理过程中已经涉及比较棘手的法律问题,如雇佣关系与承揽关系的差异。众所周知,承揽合同属于劳务关系中的一类合同,承揽人与定作人之间的权利义务关系比较清晰,即承揽人在承揽业务的劳动或服务中所遭受的人身伤害或其他损失只能由其本人负担,不论是裁缝为他人做衣服剪破了手指,还是木匠为他人加工家具而切伤了手臂,责任皆由其本人负担。而受雇于雇佣人履职上述行为,则应由雇佣人负担相应的人身损害赔偿义务。上述的判例在实践中已经出现,但是,不论法官判决结果有多么正确,尴尬的是,他或她并不是依据法律规定进行审理。上文曾提及,历史上的《大清民律草案》和民国《民法》对于“雇佣契约”皆有相应的规定。而且,大陆法系国家和地区民法典大多规定了雇佣契约。—定程度上,这些规范为我国法官所进行的雇佣纠纷审理作了大量的参照。此外,法律的规定亦与法律理论研究相辅相成,有关民事雇佣契约的理论研究在其他国家和地区已有相当成果。以日本和我国台湾地区学界为例,日本学界早已对雇佣契约与劳动契约进行了学术上的分析与比较,既有民法大家我妻荣,亦有劳动法知名学者东京大学的荒木尚志,他们对此问题皆有大体一致的学术认知。我国台湾地区学者中,王泽鉴、林诚二、邱聪智,以及史尚宽、黄越钦对于雇佣契约与劳动契约皆有深入论述,观点大同小异。
三、雇佣契约至劳动契约之嬗变与差异点
(一)雇佣社会化与劳动契约制度形成
劳动契约源自雇佣契约,它是工业革命及法律社会化的产物,是契约自由及其限制的历史博弈。拉德布鲁赫认为:“契约自由制度仅将劳动关系看做两种被同样看待的财产利益,亦即劳动和报酬的交换,并与此相适应建构劳动关系,也就是将劳动力视为物而不是人。但是却忽视了劳动并不是一种和其他财产利益相同的财产利益,而是人整体本身。”他同时指出:“劳动法是抵制劳动契约领域法律上形式性的契约自由危险的行动,无论是通过‘强行法’为契约自由设置直接的法律限制(劳动者保护),还是使雇员和雇主之间的个别劳动契约受制于雇员和雇主组织缔结的集体劳动契约(劳资协议法,Tarifrecht),抑或是为已经缔结的劳动契约的实施部分附加上不可排除的公法上的辅助后果(如负担社会保险或企业协定中的权利和义务),以及最后尝试着促进劳动契约的缔结,在无法达成劳动契约时提供照顾以及控制由契约自由所导致的无法预料的生活处境(工作介绍和失业照顾)。”上述分析真切地反映了民法雇佣契约至劳动法劳动契约之社会化演变的社会原因及其路径走向。大陆法系之劳动法产生与发展几乎都沿着这样的路径安排而渐次展开。关于雇佣契约与劳动契约所发挥的作用以及相关的表述必然存在差异,“虽然《德国民法典》第611条及以下各条从原则上说也适用于雇佣契约,但实际上,这些条款由于上述各种单行法规的存在而几乎完全不起什么作用。人们普遍认为,劳动法早已在《德国民法典》之外自成体系,无论是在大学的法学教学中还是在法学著述中,劳动法都被视为一个独立的法律部门。”今日德国社会中存在的雇佣大部分是劳动法上的雇佣。事实上,德国劳动法院在审理案件时仍适用《德国民法典》第611-630条,只不过在适用上述条款时自然要考量其他单行劳动法律法规的影响。
我国规范意义上的劳动立法起步于上世纪20年代末30年代初,该时期的劳动立法已经受到法律社会化的影响,当时,立法过程中已经区分了雇佣契约与劳动契约。史尚宽在其《劳动法原论》中指出:“广义言之,则凡一方对他方负劳务给付义务之契约皆为劳动契约。举凡雇佣契约,承揽契约,居间契约,出版契约,委任契约,行纪契约,运送契约,合伙契约皆属之。然劳动法上之劳动契约,乃狭义之劳动契约。”时至上世纪60年代初,史尚宽在其《债法各论》中指出:“今日大部分之雇佣关系,均属于此劳动法上意义上劳动关系,于此范围之外,受雇人虽不完全,然原则上为独立。例如医师、律师或者其他惟于极短时间或偶然供给劳务。关于劳动关系,民法让于特别法(劳动契约法及工厂法、矿场法、工厂检查法、劳资争议处理法等)。”之所以有此变化,皆因台湾地区产业升级和产业化之发展,亦因世界范围内劳动立法之基本走势。客观地讲,当今发达国家和地区及相当部分发展中国家和地区的雇佣类社会关系,是以劳动关系为中心展开的。王泽鉴认为:“为调和契约自由和契约正义,立法者有就特定契约的内容,藉强制性规定做较完整的规范,租赁契约为其著例。最值重视的是,在劳动关系上,由民法上的雇佣契约发展到劳动基准法上的劳动契约,由个别劳动契约转向团体协约,使规范劳动关系的法律脱离民法,成为独立的法律领域。”雇佣关系历史上属于私法调整的范畴,该类社会关系的法律调整之初以雇佣人与受雇人的个体化角色出现,多数情形下,雇主亦未形成“气候”和规模,此时,雇佣关系调整的确具备了“私”法之要素,国家公权力几乎不干预这样的社会关系。然而,社会变迁中以公司制度之形成为标志,雇主逐渐资本化,由此而导致雇佣关系之社会化、规模化、产业化,雇佣人之势力不断膨胀使得私法上之“平等”被破坏。与此同时,出于本能反抗,受雇人之秘密结社、破坏机器等一系列行为已经超出了私法能够调整的社会关系的边界。正是在雇佣关系社会化的背景下,法律社会化逐次展开,先是以公法形式出现的工厂法使得雇佣人与受雇人之契约自由受到了限制,其中,工作时间限制最为典型,雇佣人与受雇人不能随意约定工作时间。黄越钦认为:“从十八世纪末,先进国家纷纷制定民法以来,由于民法中基本原则具有鲜明的个人主义色彩,因此凡以社会为出发点之法律,大多慢慢步出民法之范畴,建立在不同基础与原则之上,自成体系。就民法而言,或形成民事特别法,或根本成为与民法极不相容之社会立法……”。
大陆法系国家中,法国早先颁行了《劳动法典》,将劳动契约直接纳入劳动立法之范畴,这种结果与法国早期的社会主义思潮有一定的关联性。“1910年议员A。 Groussier关于制定《劳动法典》的一个法律议案的报告中形象地指出:劳动不能等同于物;工人和工人的劳动都不能被看成是物一样而进行租赁。劳动不像房子一样是物,而是行为,就像借贷行为、买卖行为一样应当采用劳动合同就像买卖行为采用买卖合同一样……”。《德国民法典》较之《法国民法典》而言,具有了相当的社会化色彩,其第611条至第630条之雇佣规定,几乎约束劳动雇佣契约和劳动契约之全部。世纪翻转,德国于2001年颁布实施了《非全日制和固定期限劳动合同法》,这是劳动契约立法的一大突破。“自2001年1月以来,固定期限合同(befristete Arbeitsverhaltnisse)受《非全日制和固定期限劳动合同法》的调整,该法律的出台是为了执行欧盟有关固定期限合同的99—70—EC指令。”无独有偶,“2007年11月28日日本国会通过了《劳动契约法》,并于2008年3月1日起开始实施。此前,以《劳动基准法》为中心的规制个别劳动关系的法律不在少数,但主要是关于劳动契约内容的规定,如劳动时间、工资、劳动安全卫生等与劳动条件保护相关的内容,而对劳动契约的订立、履行、变更、终止等成文法的规定却基本不存在。”上述大陆法系国家之劳动契约立法渐成规模,并渐次形成相应的法理。德国劳动法教科书之劳动契约理论已成体系,大致包括:劳动契约关系建立之前彼此之间的权利义务、劳动契约之订立(含订约自由)、契约之期限、试用期、雇员义务、雇主义务、劳动契约之终止、解雇保护、特殊形态的劳动契约、经济补偿制度等。日本劳动契约法法理已经形成,包括劳动契约法之基本原理、雇佣保障、劳动关系成立(采用内定)、结业规则之变更、调动、调职与借调、停薪留职、企业组织变动之劳动关系、惩戒、非典型雇佣、劳动者派遣等。立法实践与学理分析表明:劳动契约已经成为劳动法之必不可少内容。
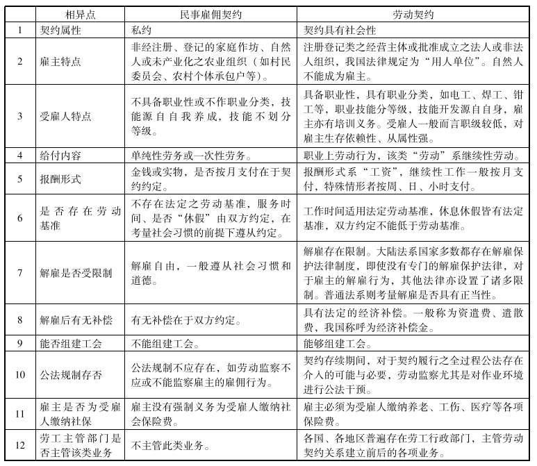
(二)雇佣契约与劳动契约差异点之比较
我国台湾地区学者林诚二对于一般雇佣与劳动契约相异之处通过列表进行了比对。下表系从各个视角进行的比对:

笔者认为,民事雇佣契约与劳动契约之间究竟有多少差异,如何进行两者间的界分,绝非抽象所能达意,虽然德国法上有以“从属性劳动”为特征区隔雇佣契约与劳动契约的“通说”,但此通说仍无法抽象性地辨析两者关系。王泽鉴在分析教师受雇于私立学校之契约性质时指出:“本件判决将劳动契约分为广义的劳动契约与狭义的劳动契约,狭义的劳动契约系指具有从属关系的雇佣契约,而广义的劳动契约系包括狭义的劳动契约及‘民法’上之一般雇佣契约。此项分类……其目的虽值赞同,但其所采之法律技术,则值商榷。劳动契约系特殊之雇佣契约,‘劳动基准法’之制定是为了保护居于从属地位服劳务之劳工,依其规范目的,应不能类推适用于民法上之雇佣契约。”因此,这种“从属性”如果从个体雇佣者与受雇者之间进行判断,无法得出正解,因为雇佣契约之受雇者一方同样居于从属地位,尤其是从管理与被管理视角,任何雇佣皆有从属性。如果从社会从属性,从受雇者生存依赖性之从属性角度分析,则此命题是成立的。判断两者差异除却“从属性”外,尚须考量以下若干要素与指标:

上述两类契约所依托的社会实践是丰富的,没有反复的实践,便无成熟的理论。我国劳动合同制度之实践已历近三十年,而民事雇佣实践时间较短,民事雇佣没有成为“有名”合同,审理类似纠纷案件只能参酌合同法原则。合同法原则、总论固然重要,假若没有“债法各论”中的各种合同之债的具体规定与法理存在,合同制度亦难落地。
四、雇佣合同入编《民法典》与我国“雇佣”类社会关系调整法制之完整性
(一)调整雇佣关系成为民事立法必要任务,亦为民法完整性之必需
雇佣现象本身属于交换的组成部分,亦是社会分工的必然结果。改革开放前,我国由于收入的过度平均化,市民生活领域亦无雇佣现象产生的可能。雇佣他人为自己的生活服务本身被界定为资产阶级的生活作风和习气,即使个别家庭有相应的经济能力亦不可能雇佣他人为自己服务。改革开放前,我国农村劳动力被严格束缚于土地之上,农民被高度组织化为“社员”,不可能外出城市“务工”或为他人提供劳务,严格的户籍管理形成了城乡二元社会壁垒。改革开放后,尤其是上世纪八十年代中期以来实施的劳动合同制度,完成了由“身份向契约”之社会转变。走向市场的劳动者通过契约构建起新型的用工关系,有的关系如上文所提及的劳动关系,实质乃是劳动合同关系;有的关系则未必属于劳动合同关系,而是实质上的民事雇佣。民事雇佣所蕴含的社会土壤经历了二十多年的发育,即社会分层开始出现,收入差距拉大是民事雇佣现象出现的经济原因。社会生活中出现了家庭保姆、管家、私人司机,甚至私人律师、私人代理人、经纪人等受雇人;在农村,随着“种粮大户”的出现,开始出现农业帮工……这些随着经济和社会发展所出现的“新”的社会群体,对于产业发达国家和地区并不新鲜,但是对于中国社会而言,则是全新的社会现象。受雇人与其雇佣人之间形成了一定的雇佣关系,有的当事人间系口头契约约定彼此的权利义务,有的可能存在一些不规范意义的书面约定。调整“私人”领域的雇佣活动亟待民事法律制度填补雇佣法之空白,填补十几年来《合同法》雇佣缺位之遗憾。
(二)雇佣合同理论与制度的填补对于其他劳务类合同之理论修补亦有助益
雇佣制度有着悠久的历史,雇佣合同为最典型之劳务类合同。“雇佣以外之其他契约类型,理论上或无取代雇佣之意义。但随着社会生活之演进,委任型之交易型态大为发达,蔚为劳务性契约之主流,则系事实。”“雇佣乃典型之劳务契约,惟有学者认为委任方系典型之劳务契约,其实不然,因委任系以劳务为手段而处理事务,而雇佣则系纯粹以供给劳务本身为契约之目的。”雇佣与委任有着密切的联系,委任合同的劳务履行当事人工作更加主动,而雇佣合同之劳务履行当事人工作相对被动。近年来,我国劳动合同制度与实践渐趋活跃,其中,涉及部分经理与高级董事之劳动合同履行与解除,已经将“雇佣”与“委任”之区分问题呈现在现实面前,只不过粗线条的法律制度竟然将经理,尤其经营权力极大、薪资待遇极高的经理等同于一般的劳动法上的劳动者,实际上混淆了雇佣与委任。雇佣与承揽同样存在着理论上的纠结与纷争,“雇佣与承揽有别:承揽重在工作之完成,而雇佣则贵在劳务之给付。”梅仲协之概括较为精炼,雇佣与承揽之间的差异在于权利义务配置上的差异,与私法上雇佣与承揽之差异相比,劳动法上的雇佣与承揽则体现出更多包含社会政策实施与否上的差异性。“雇佣以服劳务为契约内容即以劳务本身之给付为契约目的,而此项劳务给付则需在雇主的指挥监督之下为之。即劳动力受雇主之支配。承揽则以劳务之成果为给付内容,即以工作之完成为契约目的。因此劳务之提供过程并非当事人所注重,但为完成工作或劳务成果所付出之劳务则由承揽人在资助情况下实现。因此在工作完成之危险则由承揽人自行负责。”只有雇佣合同制度及理论填补充分,社会实践才能分辨雇佣与委任,才能分辨雇佣与承揽,劳务类合同理论的完整性才能补足。
(三)民法雇佣合同理论与制度之完善有助于劳动合同之理性成长
对于民法与劳动法的关系,各种学说皆有,大陆法系也存在不同的立法例。德国、意大利等在民法典中对劳动契约作了规定;而法国则在民法典之外另起炉灶颁行劳动法典。东亚国家和地区,普遍颁行劳动基准法,形成了相对独立的劳动契约制度与理念,日本、韩国以及我国台湾地区皆属此例。日、韩及我国台湾地区之劳动契约制度并未与民法债编之雇佣合同完全切割。如何借取民法雇佣契约长久形成之法理,辅之以劳动法实施社会政策之矫正,乃是我国劳动合同制度完善的必由路径。“民法与劳动法在调整雇佣契约和劳动合同问题上存在着私法与公私法交融法律之间的差异,同时,二者并非没有任何牵系;民法所积淀的博大精深的契约理论对劳动法上劳动合同制度的建立和完善起着基础性的指导作用,脱离民法契约法基础的劳动合同法律制度是没有理论基础的法律制度”。遗憾的是,我国《劳动合同法》起草过程中没有民法学界的参与,没有汲取国外有关雇佣契约与劳动契约彼此关系之理论,更为遗憾的是,中国社会三四十年与“雇佣”绝缘,甚至讳言“雇佣”。“劳动法则蔚为大观,基本成为独立的法域,不仅有劳动法、劳动合同法等实体法,还有专门的程序法。因我国民法没有规定雇佣合同,缺乏与劳动法比较的技术中立的合同,未来民法典似可考虑雇佣合同的规定。”民事法律所展示的“技术中立”将雇佣人与受雇人之间的关系置于相对形式抽象公平的基础之上,单纯法条观察更加严谨缜密,遵从习惯和法理。劳动合同法理从民法汲取营养,须民法雇佣制度与理论本身营养充足,且两者须在比较中相互促进。
结语
民法典的起草是中国立法技术的一次检阅,是民法制度完善的契机,亦是民法与相关法律门类制度磨合的过程。《合同法》已经与雇佣合同失之交臂,民法典之债法编纂不能丢弃雇佣制度。其他国家民法典已经存在的雇佣规范,我国历史上的民法雇佣规范及台湾地区现行雇佣规范皆可供汲取经验。民法债编雇佣制度应偏重雇佣原理及基本规则之厘定,劳动法上劳动合同制度的完善可以借鉴其基本理论。民事雇佣合同制度与劳动法上劳动合同制度能够相互补充、相互借鉴。
本文原载《法学家》2016年第6期。